D. B. Acharya, K. Kuppan and B. Divya, "Agentic AI: Autonomous Intelligence for Complex Goals—A Comprehensive Survey," in IEEE Access, vol. 13, pp. 18912-18936, 2025, doi: 10.1109/ACCESS.2025.3532853.
초록
Agentic AI는 인공지능의 새로운 패러다임으로, 최소한의 인간 개입으로 복잡한 목표를 추구하도록 설계된 자율 시스템을 의미한다. 전통적인 AI가 구조화된 지시와 밀접한 감독에 의존하는 것과 달리, Agentic AI는 적응성, 고급 의사 결정 능력 및 자급자족을 보여주며, 변화하는 환경에서 동적으로 작동할 수 있게 한다. 이 조사는 Agentic AI 개발을 이끄는 기초 개념, 독특한 특성 및 핵심 방법론을 철저히 탐구한다. 의료, 금융, 적응형 소프트웨어 시스템을 포함한 다양한 분야에서의 현재 및 잠재적 응용을 검토하며, 실제 시나리오에서 에이전틱 시스템을 배치하는 이점을 강조한다. 또한, Agentic AI가 제기하는 윤리적 도전에 대해 목표 정렬, 자원 제약 및 환경 적응성을 위한 해결책을 제안한다. 사회에 Agentic AI를 안전하고 효과적으로 통합하기 위한 프레임워크를 제시하며, 유익한 사회적 영향을 보장하기 위한 윤리적 고려 사항에 대한 추가 연구의 필요성을 강조한다. 이 조사는 Agentic AI에 대한 포괄적인 소개로서, 연구자, 개발자 및 정책 입안자들이 그 변혁적 잠재력을 책임감 있고 창의적으로 활용할 수 있도록 안내한다.
I. 서론
A. 동기와 배경
Agentic AI는 인공지능 개발에서 질적 도약을 이루며, 변화하는 통제되지 않은 상황에서 복잡한 목표를 설정하고 자원을 자율적으로 관리하여 이를 추구할 수 있는 능력으로 정의된다. 대부분의 AI 시스템은 감독 하에 도구로서 제한과 정의가 제공된 상태로 구축되고 운영되었다. 이러한 시스템은 특정 경계 내에서 잘 정의된 작업을 수행하는 데 능숙하지만, 시도된 작업에 끝 상태나 조작할 특정 매개변수가 없을 때 두드러지게 실패한다. 반면, Agentic AI는 목표 지향적이며, 급격한 변화가 있는 상황에서도 여러 목표를 전환할 수 있다.
Agentic AI 설계의 동기 중 하나는 더 복잡한 현실 세계 조건에서 유연성을 가지고 작동할 수 있는 도구의 필요성이다. 예를 들어, 재난 구호, 의료, 사이버 보안에서 적절한 결정이 필요하고 혼란이 상당한 상황에서 독립적으로 상황을 통제할 수 있는 능력이 중요하다. Agentic AI는 인간의 행동을 단순히 보조하는 것이 아니라, 높은 참여와 멀티태스킹을 요구하는 작업을 수행하면서 인간의 행동을 향상시킨다. 이러한 패러다임의 변화는 AI의 목표 영역을 수동적이고 반응적인 것에서 전략적 계획, 정보 처리 및 문제 해결에 중점을 두는 것으로 확장할 것을 약속하며, 적절한 조건이 충족되면 새로운 시대를 열 것이다.
Agentic AI가 사회에 미치는 영향은 상당할 것으로 보인다. AI가 점점 더 많은 핵심 시스템과 산업에 내재되면서, agentic AI 시스템은 인간과 나란히 작업하고 인간의 노력을 재배치하고 생산성을 높이며 인간의 존재가 바람직하지 않거나 위험할 수 있는 상황에 참여할 수 있게 될 것이다. 이러한 변화는 부문 내 직업 구조를 변화시켜 AI가 운영 작업을 수행하고 사람들이 더 복잡하고 전략적인 역할을 맡는 협력 작업을 가능하게 할 수 있다.
B. 정의와 범위
이러한 의미에서 Agentic AI는 인간의 감독 없이 오랜 기간에 걸쳐 복잡한 작업 세트를 완료하는 자율 AI 시스템의 범주를 포함한다. 이 시스템은 맥락을 학습하고 결정을 내린다. 이러한 시스템은 일정 수준의 자율성을 가지고 작동하도록 설계되어 변화하는 환경을 탐색하고 예상치 못한 상황을 처리하며 시간이 지남에 따라 성능을 최적화할 수 있다. 이들을 연결하는 것은 자율성과 적응성의 특징으로, 작업 지향적 프로세스를 처리할 수 있다. 규칙 기반으로 지시를 수행해야 하는 고전적 AI와 이미지를 패턴화하고 생성하는 생성적 AI와 달리, Agentic AI는 두 세계의 장점을 모두 갖추고 있다.
Agentic AI를 현재 AI 패러다임과 나란히 두어 그 경계를 명확히 하는 것이 가치가 있다. 예를 들어, 고전적 AI는 이미지 인식이나 언어 번역에 초점을 맞추지 않았으며, 대신 매우 좁은 목표를 달성하는 것을 목표로 했다.
첫 번째는 생성적 AI가 작동하는 방식이다. 역작업에서 숫자를 통해 학습한 정보를 결합하여 단어나 이미지를 생성한다. 반면, Agentic AI는 목표 지향적이고 입력에 의해 형성되며 적응 가능한 특성으로 전 두 접근 방식을 능가하여 매번 지시 세트가 필요 없이 복잡하고 다층적인 작업을 수행할 수 있다.
이 조사 시점에서, Agentic AI에 관심을 가져야 하는 이유에 초점을 맞춘다. 구조적 및 운영적 특성에서 왜 목표에 기반을 두고 있으며, 그러한 고급 AI 유형이 그 적용이 독특한 다양한 분야에서 어떻게 적용될 수 있는가? 또한, 이 기사는 그러한 AI 기반 시스템을 사용하는 데서 발생하는 다양한 실용적 및 도덕적 문제를 조사하고 안전성, 투명성 및 책임성을 다루는 접근 방식을 논의한다. 제공된 Agentic AI의 정의는 이 조사의 저자들이 이 유형의 AI 시스템의 특징을 정확히 논의하고 다른 시스템과 구별하며 효과적이고 통합된 분석을 돕는 데 사용된다.
C. 본 연구의 목표와 기여
이 조사 논문은 Agentic AI 지식의 광범위한 수집을 제공하고 연구자, 개발자 및 정책 입안자들이 더 쉽게 이해할 수 있도록 그 경계를 설정하는 것을 목표로 한다. 이 조사의 주요 기여는 다음과 같다:
- Agentic AI 시스템을 구성하는 주요 요소에 대한 체계적인 검토와 이러한 시스템이 다른 상식적 및 생성적 AI 시스템과 어떻게 다른지에 대한 강조.
- Agentic AI를 구성하고 평가하는 데 사용되는 기술 및 개념에 대한 포괄적인 연구, 아키텍처, 학습 접근법 및 훈련 방법을 포함한다.
- 다양한 분야에서의 현재 및 잠재적 사용, Agentic AI 응용 프로그램의 실효성을 보여주는 실용적인 예를 포함한다.
- 목표 설계 및 수렴, 맥락 적응 및 제한된 자원을 포함하되 이에 국한되지 않는 엔지니어링 문제를 강조한다.
- Agentic AI 채택과 관련된 윤리적, 사회적 및 규제 문제를 고려하며, 책임, 형평성 및 투명성에 대한 관련 우려를 포함한다.
- Agentic AI 구현에 있어 규모, 맥락 및 윤리 문제를 통합하는 방법에 대한 미래 연구에 대한 권장 사항을 제시한다.
이 논문의 기대되는 기여는 단순한 문헌 검토를 넘어, Agentic AI의 문제와 세부 사항을 개발하는 데 유용하고 잘 조직된 배경을 제공해야 한다. 이 논문은 윤리적 agentic AI 시스템의 개발을 촉진하고 지속하는 운영 관행 및 기술 솔루션을 관리하는 데 중요한 통찰력을 제공하는 것을 목표로 한다.
D. 논문 구성
이 논문의 나머지 부분은 다음과 같이 구성된다:
- 섹션 II는 Agentic AI를 인공지능의 광범위한 맥락에서 특정 개체로 이해하는 데 도움이 되는 기본 개념과 정의를 소개한다.
- 섹션 III는 독립성, 유연성 및 수행할 작업을 선택할 수 있는 능력을 포함한 Agentic AI의 전형적인 구조를 다룬다.
- 섹션 IV는 Agentic AI 구축 방법을 식별하고 설명하며, 구조적 설계, 학습 유형 및 평가 및 효율성 측정을 포함한다.
- 섹션 V는 산업 및 인간과의 공동 작업 사례에 중점을 두고 Agentic AI가 응용된 다양한 부문을 논의한다.
- 섹션 VI는 이러한 시스템을 평가하는 데 사용되는 다양한 성능 측정 및 지표에 중점을 두고 Agentic AI를 예시하는 다양한 시스템의 비교 분석을 제시한다.
- 섹션 VII는 목표 설정 및 환경과의 상호작용 측면에서 Agentic AI의 기술적 측면과 어려움을 설명한다.
- 섹션 VIII는 책임, 형평성 및 법률 준수와 관련된 사회적, 윤리적 및 거버넌스 문제를 제기한다.
- 섹션 IX는 Agentic AI의 건설적이고 책임 있는 구현을 촉진하는 기존 시스템을 살펴보며, 감독 및 규제 구성 요소를 포함한다.
• 섹션 X에서는 지식의 격차와 예상되는 연구 및 개발 작업을 설명하며, Agentic AI 아이디어의 갱신을 고려한다.
• 섹션 XI에서는 논문의 최종 발언을 권고하며, 발견된 결과의 결론과 함께 분야를 책임감 있게 발전시키기 위해 학제 간 연결이 필요하다는 발언을 포함한다.
이 포괄적 조사는 Agentic AI의 현재 상태, 미래 잠재력, 그리고 안전하고 효과적인 배치를 보장하기 위해 해결해야 할 과제에 대한 귀중한 통찰을 제공할 것이다.
II. 기초 개념과 정의
A. Agentic AI와 AI 생태계에서의 역할
AI 분야에서 Agentic AI는 특정 작업 수행이나 콘텐츠 생성 알고리즘을 따르는 것에 국한되지 않는 보다 자율적으로 기능하는 에이전트 행동을 취할 수 있는 다른 형태의 지능으로 작용한다. 생태계 맥락에서 볼 때, Agentic AI는 목적, 유연성, 행동으로 인해 두드러지며, 이러한 AI가 거의 독립적으로 작동할 수 있게 한다. 다른 로봇 AI처럼 엄격한 지침을 따르기보다는, Agentic AI 시스템은 합리성을 갖추도록 장려되어 각 시스템이 다양한 시나리오와 상황에 적응하고 목표를 달성할 수 있도록 한다. 기능을 향상시켜 장애물에 대비하려는 경향 때문에, Agentic AI는 높은 수준의 상호작용이 필요한 작업과 목표, 예를 들어 자율 장치, 협력 로봇, 금융 및 의료 분야의 상호작용 의사결정 지원 시스템의 잠재적 앵커 포인트로 간주된다.
복잡하고 역동적인 프로세스를 자율적으로 처리할 수 있는 시스템에 대한 수요가 증가함에 따라, 특히 AI 자동화의 범위가 있는 분야에서 Agentic AI에 대한 관심이 증가하고 있다. 기본 AI 원칙에 기반을 두고 있지만, Agentic AI는 의존성과 적응적 독립 행동 요소를 추가하여 AI 성취의 범위를 확장한다. AI 생태계는 순수하게 반응적이고 좁은 규칙 기반 AI 기술과 AGI에 대한 광범위한 아이디어 사이의 공간을 차지하며, 정의된 경계나 구조 내에서 자율적 의사결정을 가능하게 하는 중요한 기능을 수행한다. 이 독특한 위치는 Agentic AI가 빠른 의사결정, 장기 목표 관리, 즉각적인 학습이 문제 해결의 기본이 되는 시나리오에 적합하게 한다.
B. 전통적 AI와의 비교
'Agentic'으로 설명될 수 있는 AI는 자율성, 기능, 범위 등에서 다른 고급 AI 유형과 비교할 때 핵심적인 차이가 있다. 이러한 AI 시스템은 이미지 분석, 언어 번역, 추천 엔진과 같은 특정 작업에 통합되어, 매우 집중적이지만 특성상 좁은 방식과 범위로 지정된 작업을 수행할 수 있다. 이들은 주로 대규모 데이터셋에 대한 지도 학습 접근 방식에 기반을 두고 있으며, 행동은 사람에 의해 제공된 입력과 지침에 의해 결정된다. 따라서 전통적 AI는 제한된 상황 관리 능력과 더 큰 결과를 가진 통제된 환경에서 가장 잘 적용된다.
반면, Agentic AI 시스템은 작업이 어떻게 달성되어야 하는지에 대한 처방이 없는 개방성을 특징으로 설명될 수 있다. 이들은 빠르게 변화하는 조건에 적응하며 작동한다. 반면, 전통적 AI 시스템은 정확할 수 있지만, Agentic AI에 내재된 상황 인식과 목표 지향적 역동성을 갖추고 있지 않다. 예를 들어, 공장의 AI 모델이 장비 고장을 예측하도록 개발된 경우, 그 전제는 좋지만, 제조 일정의 변화나 기계 간 마모 패턴의 변화와 같은 요인으로 인해 고장 예측 방식에 적응적 변화를 통합하지 않을 것이다. 반면, Agentic AI는 맥락에 따라 메트릭 추정 프로세스를 변경하고, 전통적 모델로는 불가능한 단기 및 장기 전략을 모두 적응시킬 수 있다.
표 1에 나타난 바와 같이, Agentic AI 시스템은 실시간 맥락에 따라 적응할 뿐만 아니라 복잡하고 장기적인 목표를 최적화할 수 있는 유연성을 유지한다. 이러한 차이점은 전통적이고 규칙에 얽매인 AI가 부족한 시나리오에서 Agentic AI의 가치를 보여주며, 예측 불가능하고 고위험 환경의 요구를 해결하는 데 있어 변혁적 역할을 강조한다.
C. 고전적 에이전트와의 확장된 비교
고전적 AI 시스템은 주로 특정 작업을 위해 설계된 규칙 기반 또는 지도 학습 모델인 반면, Agentic AI는 자율성과 적응성을 통합하여 더 넓은 기능을 가능하게 한다. 이러한 패러다임 간의 차이는 예시로 가장 잘 설명된다.
1) 고전적 에이전트
이 에이전트는 통제된 환경에서 뛰어난 성능을 발휘한다. 예를 들어, 규칙 기반 금융 거래 알고리즘은 사전 정의된 매개변수가 일정할 때 효과적으로 작동한다. 그러나 이들은 변동성 있는 시장 변화나 예측할 수 없는 혼란에 어려움을 겪는다.
2) Agentic AI
대조적으로, Agentic AI 기반 거래 시스템은 실시간 데이터, 역사적 추세, 예기치 않은 시장 변동에 따라 전략을 동적으로 조정하여 더 탄력적이고 적응력이 뛰어나다.
3) 강화 학습 대 언어 모델 기반 에이전트
강화 학습은 특정 작업 환경에서 누적 보상을 최적화하는 데 중점을 두는 반면, 언어 모델 기반 에이전트는 복잡한 자연어 입력을 해석하고 인간과 원활하게 상호작용함으로써 이를 확장한다. 예를 들어, RL 에이전트는 게임 플레이 최적화에 뛰어나다.


반면에 언어 모델 기반 에이전트는 대화를 생성하고, 규칙을 해석하며, 실시간 게임 중에 전략을 조정할 수 있다. 표 2는 주요 차이점을 강조한다.
D. 기술적 기초
Agentic AI 시스템의 개발은 목표 지향 행동, 맥락 적응, 자율적 의사결정을 가능하게 하는 핵심 알고리즘과 프레임워크에 의존한다. 이러한 기술적 기초는 강화 학습(Reinforcement Learning), 목표 지향 아키텍처, 적응 제어 메커니즘의 발전을 포함한다.
강화 학습(RL)은 많은 Agentic 시스템의 중심에 있으며, AI 모델이 시행착오를 통해 학습할 수 있는 능력을 제공한다. RL에서 에이전트는 환경과 상호작용하여 특정 목표를 달성하기 위해 행동을 조정하면서 누적 보상을 최대화하도록 훈련된다. 이 학습 패러다임은 Agentic AI에 특히 유용하며, 시스템이 피드백을 기반으로 전략을 지속적으로 개선할 수 있게 한다. 그림 1에서 설명하듯이, 강화 학습은 "상호작용을 통한 학습"을 지원하며, 시간이 지남에 따라 결정을 최적화하기 위한 시행착오 접근 방식을 포함한다.
목표 지향 아키텍처는 Agentic AI 시스템 내에서 복잡한 목표를 관리하기 위한 구조적 프레임워크를 제공한다. 전통적인 아키텍처가 종종 단일 작업에 초점을 맞추는 것과 달리, 목표 지향 아키텍처는 에이전트가 여러 목표를 동시에 우선시하고 추구할 수 있게 한다. 이러한 아키텍처는 더 큰 목표를 관리 가능한 하위 목표로 나누는 모듈식 구조를 지원한다. 그림 1의 맥락에서, 목표 지향 아키텍처는 "복잡한 목표 관리"를 촉진하여 에이전트가 구조화된 단계로 작업에 접근할 수 있게 한다.
적응 제어 메커니즘은 Agentic AI 시스템이 변화하는 환경에 적응할 수 있도록 보장한다. 적응 제어를 통합함으로써, 에이전트는 데이터 변화나 예상치 못한 방해와 같은 외부 변화에 대응하여 매개변수를 재조정한다. 메타 학습과 같은 기술은 에이전트가 이전 경험을 기반으로 적응하는 방법을 학습하게 하여 더 큰 회복력과 유연성을 가능하게 한다. 흐름도에서 보여지듯이, 적응 제어 메커니즘은 "환경 적응"을 제공하여 에이전트가 변화하는 조건에서도 최적의 성능을 유지할 수 있게 한다.

그림 1은 이러한 핵심 프레임워크의 시각적 표현을 제공하며, Agentic AI 시스템에서 자율적이고 적응 가능하며 목표 지향적인 행동을 가능하게 하는 방법을 보여준다. 이러한 기술적 기초는 Agentic AI가 복잡하고 진화하는 작업을 독립적으로 관리할 수 있는 구조적 및 기능적 능력을 갖추게 하여, 엄격하게 정의된 매개변수와 지침에 의존하는 전통적 AI 시스템과 차별화한다.
강화 학습, 목표 지향 아키텍처, 적응 제어를 결합함으로써, Agentic AI 시스템은 다양한 환경에서 효과적으로 작동할 수 있는 자율성과 회복력을 달성한다. 이 섹션은 Agentic AI의 고급 기능을 이해하기 위한 기술적 기초를 확립하며, 다음 섹션에서 논의되는 방법론과 응용을 위한 기반을 제공한다.
III. AGENTIC AI의 핵심 특성
A. 자율성과 목표 복잡성
자율성은 Agentic AI가 가질 수 있는 가장 중요한 특성 중 하나이다. 이는 특히 복잡한 다중 목표 시나리오가 포함된 경우에 필요하다. 대부분의 전통적 AI 시스템은 하나의 작업을 완료하는 데 중점을 두며, 그 단일 목표를 달성하기 위해 복잡하지 않은 입력 및 출력 요구 사항으로 프로그래밍된다. 반면에, Agentic AI로 구동되는 시스템은 여러 필요한 작업을 수행하고, 기본적인 것에서 복잡한 여러 최종 목표로 전환할 수 있다. 이러한 시스템은 인간의 지속적인 감독이 필수적이지는 않지만 때로는 선호되는 일정 수준의 자치성을 가지고 있으며, AI 에이전트는 사전 결정된 또는 진화하는 목표 구조에 따라 독립적으로 작동한다. 그러나 추가 단계가 필요하다.
Agentic AI에 대한 이해는 자율성이 단일 목표의 완성에 국한되지 않으며, 더 작은 목표와 개별 전략이 장기적인 더 큰 목표를 달성하기 위해 대체된다는 것을 포함한다. 자율 로봇공학의 예를 들 수 있다. 이러한 에이전틱 시스템은 A 지점에서 B 지점까지의 완전한 이동을 요구하며, 경로를 우회할 수 있는 추가적인 허용을 포함하고, 작업 계층, 시간 프레임, 에너지 소비 비율, 안전 기준과 같은 제약 조건을 이동시킨다. 이러한 이해는 목표 복잡성에 대한 이해를 심화시키며, 목표가 분석, 계획, 행동을 안내하는 고차원 의사결정 모델이 사용된다. 이는 Agentic AI 시스템이 복잡한 목표를 수행할 수 있게 하며, 이러한 목표는 독립적으로 운영 전략에 맞춰 조정될 수 있는 하위 작업으로 분해된다.
B. 환경 및 운영 복잡성
또한, 다양한 변화하는 상황에서 작동할 수 있는 Agentic AI의 능력은 이 AI의 또 다른 특징이다. 과거의 AI는 일정하고 예측 가능한 환경에서 최적의 기능을 위해 구축되었지만, Agentic AI는 현실 세계의 모든 변동성을 통합한다. 이는 환경 조건, 데이터 또는 패턴 변화, 심지어 오래된 또는 새롭게 구성된 사용자 요구에 빠르게 적응하는 것을 포함한다. 자율주행차를 위한 AI 에이전트의 경우, 이상적인 에이전트는 단순히 교통 법규에 포함된 인위적인 경계에 따르는 것이 아니라 새로운 도로 설계를 배우고 다른 운전자의 행동을 이해하려고 노력하며, 특정 상황에서 어떻게 행동할지를 매우 짧은 시간 내에 결정해야 한다.
이를 위해, Agentic AI 시스템은 일반적으로 환경 상호작용, 즉석 데이터 처리, 상황 맥락 이해 수단을 갖추고 있다. 이러한 능력은 시스템이 운영 매개변수를 추적하고 적극적으로 참여할 수 있게 하며, 이는 마지막 순간에도 변경될 수 있다. 예를 들어, Agentic AI 시스템의 변경 제어는 일반적으로 에이전트 내에 강화 학습이나 적응 알고리즘으로 내장되어 있어, 에이전트가 변화하는 조건에도 최적으로 작동할 수 있게 한다. 이러한 특징은 Agentic AI가 재난 관리, 의료, 금융 등과 같이 반응이 신속해야 하는 많은 역동성을 가진 환경에서 사용하기에 적합하게 만든다.
C. 독립적 의사결정 및 적응성
자율성과 유연성은 Agentic AI가 오랜 시간 동안 독립적으로 작동하기 위한 핵심 요구 사항이다. 규칙 기반 시스템과 달리, Agentic AI는 현재의 맥락에 자신을 위치시키고 작업 중에 의사결정을 해야 하므로, 시간이 지남에 따라 학습하고 행동을 개선해야 한다. 이러한 유형의 의사결정은 일반적으로 강화 학습이나 메타 학습을 통해 이루어지며, AI 에이전트가 반복적으로 피드백을 받고 행동을 개선한다.
유연성은 Agentic AI가 동일한 상황에서 다르게 행동하고 관련 목표를 추구할 수 있게 한다.
고객 서비스 상황에서, Agentic AI는 고객의 기분에 가장 잘 맞는 의사소통 전략으로 변경하여 고객 만족을 달성할 수 있다. 이는 목표를 우선시하고 시스템의 목표에 대한 가능한 행동 경로와 그 결과를 평가하는 것을 필요로 한다. 의사 결정에서의 유연성과 자율성 덕분에, Agentic AI는 전략을 재구성하고 변화하는 환경에서 작동하기 위해 모델에 채택된 새로운 정보에 적응할 수 있다.
Agentic AI의 사회 통합 과정을 더 설명하기 위해, 그림 2는 주요 단계를 설명한다. 여기에는 데이터 수집 및 전처리, 핵심 Agentic AI 시스템의 기능, 그리고 의료, 금융, 제조, 고객 지원과 같은 다양한 산업에 걸친 배포가 포함된다. 이 흐름도는 동적 환경에서 Agentic AI의 적응성과 독립성을 시각적으로 나타낸다.
D. 비교 분석
선형 규제 시스템과 비교하여, Agentic AI는 자율성을 유지하고, 변화하는 맥락 내에서 기능하며, 여러 목표를 처리할 수 있는 향상된 능력으로 두드러진다. 대부분의 경우, 운영 에이전트는 기능 영역이 엄격한 경계 내에서 특징지어지고, 성공적인 수행을 위한 확실하고 간단한 전제 조건을 가진다. 반면에, Agentic AI 시스템은 아직 구조화되지 않은 복잡한 목표를 다루도록 설계되며, 넓은 맥락에서 정의될 수 있다.
표 3에서 보듯이, 전통적인 에이전트는 구조화된 작업에서 뛰어나지만, 복잡한 환경에서 적응적이고 목표 지향적인 작업에 필요한 유연성이 부족하다. Agentic AI는 높은 수준의 자율성과 적응성을 도입하여 이러한 시스템을 발전시키며, 에이전트가 단순한 규칙 준수를 넘어 환경과 상호작용하고 반응할 수 있게 한다. 이 비교 분석은 Agentic AI의 독특한 능력을 강조하며, 독립적이고 목표 지향적이며 맥락 인식 행동이 필수적인 분야에서 변혁적인 접근으로 자리매김한다.

IV. Agentic AI 개발의 방법론
A. 아키텍처 접근법
Agentic AI의 아키텍처 접근법은 일반적으로 모듈식 및 계층적 설계를 포함하여 시스템이 복잡한 목표를 관리하고 동적 환경에 적응할 수 있게 한다. 일반적인 아키텍처에는 다중 에이전트 시스템(MAS), 계층적 강화 학습(HRL), 목표 지향 모듈 아키텍처가 포함된다.
• 다중 에이전트 시스템(MAS): MAS는 여러 자율 에이전트 간에 작업을 나누어 협력하거나 경쟁하여 공통 목표를 달성한다. 이 아키텍처는 복잡한 목표를 개별 에이전트가 처리할 수 있는 작은 작업으로 분해할 수 있는 시나리오에서 특히 유용하다.
• 계층적 강화 학습(HRL): HRL은 의사 결정을 계층적으로 구조화하여, 고수준 에이전트가 하위 목표를 정의하고 저수준 에이전트가 이를 실행한다. 이 접근법은 여러 수준의 복잡성을 가진 작업을 관리하는 데 효과적이다.
• 목표 지향 모듈 아키텍처: 이러한 아키텍처는 에이전트 기능을 모듈식 구성 요소로 조직하여, 각 모듈이 작업의 특정 측면에 특화된다. 이러한 모듈성은 유연성과 확장성을 가능하게 하여, 에이전트가 필요에 따라 모듈을 재구성하여 다양한 작업을 처리할 수 있게 한다.
B. 학습 패러다임
Agentic AI는 다양한 유형의 작업과 목표에 적합한 여러 학습 패러다임에 의존한다. 에이전트 시스템에서 사용되는 주요 패러다임은 지도 학습, 비지도 학습, 강화 학습이다. 표 4는 비교를 제공한다.

C. 방법론의 발전
최근 Agentic AI 방법론의 발전은 현대 에이전트 설계에 필수적인 주요 기능에 초점을 맞추고 있다. 여기에는 추론 및 계획, 도구 사용, 메모리 메커니즘, 검색 보강 생성(RAG), 지시 세부 조정이 포함된다.
1) 추론 및 계획
이러한 프레임워크는 에이전트가 결과를 예측하고, 작업을 우선시하며, 전략을 동적으로 조정할 수 있게 한다. 이는 재난 관리 및 자율 항법과 같은 진화하는 환경에서 복잡하고 다목적적인 작업을 관리하는 데 중요하다.
2) 도구 사용 및 통합
외부 도구 및 API와 상호작용할 수 있는 에이전트는 계산을 수행하고, 실시간 데이터를 검색하며, 시나리오를 시뮬레이션하여 의사 결정 과정을 크게 향상시킬 수 있다.
3) 메모리 메커니즘
에피소드 및 의미 메모리 모델은 Agentic AI 시스템이 맥락 정보를 유지하여 과거 상호작용을 기억하고 진행 중인 작업을 최적화할 수 있게 한다.
4) 검색 보강 생성(RAG)
RAG는 에이전트가 외부 지식을 동적으로 검색하여 출력의 관련성과 맥락을 향상시킨다. 이 기능은 특히 대화형 에이전트 및 실시간 의사 결정 시스템에서 중요하다.
5) 지시 세부 조정
이 과정은 에이전트가 미세한 지시를 이해하고 실행할 수 있게 하여, 높은 정밀도와 적응성으로 다단계 작업을 수행할 수 있게 한다.
D. 훈련 및 평가 기법
Agentic AI 시스템을 훈련시키기 위해서는 복잡한 환경과의 상호작용에서 학습할 수 있는 기법이 필요하다. 일반적인 훈련 기법에는 시뮬레이션 기반 훈련, 커리큘럼 학습, 다중 작업 학습이 포함된다.

• 시뮬레이션 기반 훈련: 시뮬레이션은 학생들에게 여러 상황을 실제 세계의 결과 없이 조사할 수 있는 안전한 맥락을 제공한다 [24]. 이는 강화 학습(reinforcement learning)에서 매우 효과적이며, 에이전트가 실제 과제에 전이 가능한 정책을 설계할 수 있게 한다 [25].
• 커리큘럼 학습: 에이전트가 새로운 복잡한 과제에서 기본 기술을 개발할 수 있도록 과제를 점점 더 복잡한 순서로 구조화한다 [26]. 이러한 점진적으로 더 복잡한 과제의 구조는 다중 목표 지향 환경에서 기본적이다.
• 다중 과제 학습: 다중 과제 학습(multi-task learning) [27]에서 에이전트는 여러 과제를 동시에 수행할 수 있는 능력을 습득하며, 이는 여러 목표, 과제 및 시나리오에 대한 일반화 능력을 확장한다. 이 문제는 여러 목표를 병렬로 처리해야 하는 에이전트 AI 시스템 설계에서 매우 중요하다.
에이전트 AI의 평가 기법은 종종 과제 성공률, 적응성, 자원 효율성 및 장기 목표 달성과 같은 지표를 포함한다. 표 5는 이러한 훈련 및 평가 기법에 대한 개요를 제공한다.
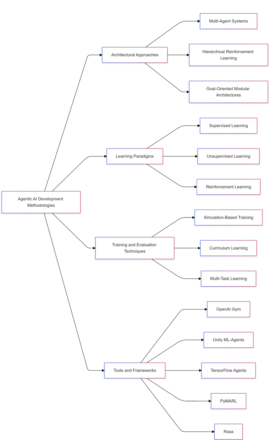
E. 도구 및 프레임워크
에이전트 AI 개발에는 강화 학습, 시뮬레이션 및 다중 에이전트 시스템 개발을 지원하는 전문 도구와 프레임워크가 필요하다. OpenAI Gym, Unity ML-Agents, TensorFlow Agents, Rasa와 같은 도구는 다양한 응용 분야에서 에이전트 AI 시스템을 개발, 훈련 및 평가할 수 있는 플랫폼을 제공한다. 각 도구는 강화 학습 환경에서 다중 에이전트 시뮬레이션에 이르기까지 고유한 기능을 제공하여 연구자와 개발자가 다양한 아키텍처와 훈련 기법을 실험할 수 있게 한다. 그림 3은 에이전트 AI 개발 방법론의 다양한 방법론에 대한 인기 있는 도구와 프레임워크를 개관하며, 이러한 자율 AI 시스템의 개발 및 향상에 사용된다. 접근 방식은 네 가지 범주로 더 단순화된다:

그림 3. 에이전틱 AI 개발 방법론 개요, 아키텍처 접근법, 학습 패러다임, 훈련 기법 및 도구 포함.
1) 아키텍처 접근법: 이 분야는 자율 에이전트가 목표를 달성하기 위해 사용하는 다양한 아키텍처를 다룬다. 주요 방법 중 하나는 다중 에이전트 시스템(Multi-Agent Systems)으로, 이는 에이전트들이 협력하여 작업하는 것이다.

다른 사람들과의 협력과 경쟁; 학습 과정을 돕기 위해 작업을 계층으로 나누는 계층적 강화 학습(Hierarchical Reinforcement Learning); 목표 또는 모듈 사양에 따라 시스템을 구성하는 목표 지향 모듈 아키텍처(Goal-Oriented Modular Architectures).
2) 학습 패러다임: 이 부분은 다양한 기계 학습 소스에서 파생된 자율 에이전트에 대한 관련 연구를 강조한다. 여기에는 레이블이 있는 데이터를 사용하는 지도 학습(Supervised Learning), 레이블이 없는 데이터에서 관계를 찾는 비지도 학습(Unsupervised Learning), 에이전트가 시간적 의사 결정을 수행하도록 훈련되는 시행착오의 강화 학습(Reinforcement Learning)이 포함된다.
3) 훈련 및 평가 기법: 이 경우, Agentic AI의 훈련 및 성능 평가를 위한 방법에 중점을 둔다. 기법에는 여러 에이전트를 훈련할 수 있는 제어된 환경을 제공하는 시뮬레이션 기반 훈련(Simulation-Based Training), 에이전트가 일련의 간단한 작업을 수행하고 이후에 더 어려운 작업을 수행할 수 있는 커리큘럼 학습(Curriculum Learning), 여러 작업을 동시에 수행할 수 있는 멀티태스크 학습(Multi-Task Learning)이 포함된다. 시뮬레이션 환경에서 에이전트를 훈련하거나 평가하는 것은 OpenAI Gym과 Unity ML-Agents를 사용하여 수행된다.
4) 계산 도구 및 프레임워크: 마지막 하위 섹션에서는 자율 AI 시스템 구축 과정에 관련된 도구 또는 계산 프레임워크에 대해 논의한다. 강화 학습(RL) 알고리즘은 TensorFlow Agents, 다중 에이전트 RL 라이브러리인 PyMARL, 대화형 에이전트를 위한 프레임워크인 Rasa를 사용하여 구현할 수 있다.
위의 단락에서 설명한 구조적 분해는 Agentic AI 시스템을 생성하는 데 사용할 수 있는 다양한 방법론과 도구를 보여주며, 복잡한 환경에서 자율 시스템의 적응성, 효율성 및 기능성을 향상시킬 수 있음을 나타낸다. 이 섹션에서 논의된 방법론은 다양한 응용 프로그램과 윤리적 고려 사항을 포함한다. 표 6은 Agentic AI의 주요 방법론, 도메인 전반의 실제 응용 프로그램 및 관련 윤리적 과제를 요약한다. 이 요약은 Agentic AI 개발을 이끄는 핵심 기술을 이해하는 데 간결한 참고 자료를 제공한다.
V. AGENTIC AI의 응용
A. 산업 응용
Agentic AI는 의료, 금융, 교육 및 제조를 포함한 여러 산업을 혁신할 가능성이 있다. 예를 들어, 의료 분야에서 Agentic AI는 들어오는 환자 데이터를 분석하고, 비정상적인 패턴을 식별하며, 관련 의료진에게 손상을 알릴 수 있다. AI 기반 장치는 환자의 주요 건강 지표를 모니터링하고 상황이 악화될 때 알림을 제공하여 중요한 진단의 지연을 방지할 수 있다. 금융 분야에서는 Agentic AI 알고리즘이 투자 거래를 지원하고, 사기 활동을 감지하며, 맞춤형 투자 솔루션을 제공할 수 있다. 이들은 거래소의 상황을 평가하고, 증권의 매매에 대한 결정을 독립적으로 내리며, 실시간으로 변화하는 조건에 맞춰 전략을 조정하여 관리 성과의 질을 크게 향상시키고 인간의 참여를 줄인다.
교육 분야에서는 Agentic AI 기술을 활용한 지능형 튜터링 시스템이 학습자의 요구에 맞춰 교육 콘텐츠를 조정하고, 학습자의 진행 상황과 요청을 처리한다. 이러한 접근 방식은 학업 성과를 향상시키고, 채점 및 적절한 자료 찾기와 같은 반복적인 작업이 자동으로 수행되기 때문에 교사의 부담을 줄인다. 제조 분야에서는 Agentic AI가 예측 유지보수에 적용되어 기계의 상태를 평가하고, 미래의 고장을 예측하며, 필요할 때 유지보수를 수행하여 인력의 개입 없이 생산이 원활하게 진행되도록 한다. Agentic AI가 구현되면 산업이 더 큰 효과, 유연성 및 확장성을 가지고 운영할 수 있게 된다.
B. 인간-AI 협업
Agentic AI는 협업 및 인지 도메인에서 인간의 생산성을 확장한다. 법률 또는 연구와 같은 지식 집약적 사업에서 문서를 자동으로 요약하고, 관련 논문을 검색하거나, 전문적인 배경 조사를 수행하여 사용자가 더 복잡한 작업에 집중할 수 있도록 지원한다.

작업의 측면. 예를 들어, 법률 실무에서 Agentic AI는 법률 텍스트의 코퍼스를 검토하고, 필수 문서를 기억하며, 유사한 법률을 가진 사례를 변호사들이 검색하도록 도울 수 있다.
창의적인 산업에서는 Agentic AI가 텍스트를 작성하고, 디자인 개념을 개발하거나, 이전 편집이나 고객 입력에 기반하여 창의적인 수정을 할 수 있다. Agentic AI 도구는 이러한 불필요한 작업을 줄이고 콘텐츠 개발의 생산성을 향상시킬 것으로 기대된다. 또한, 고객 서비스에서는 Agent AI가 간단한 질문을 처리하고, 지원을 제공하며, 복잡한 문제를 인간 상담원에게 전달하여 응답 시간과 고객 만족도를 향상시킬 수 있다. 이러한 인간-AI 협업의 원활한 통합은 근로자들이 더 전략적이고 창의적인 작업 공간에서 시간을 보낼 수 있게 한다. 동시에, Agentic AI는 운영 측면을 처리한다.
C. 적응형 소프트웨어 시스템
적응형 또는 "살아있는" 소프트웨어 시스템에서 Agentic AI로의 점진적인 이동이 있다. 이러한 시스템은 전형적인 제한 없이 기능을 변경할 수 있으며, 환경의 변화에 따라 기능을 동적으로 수정할 수 있다. 이러한 변수들은 시스템이 스스로를 빠르게 또는 자동으로 재구성하여 사용 시마다 자기 학습이 향상되도록 한다. 여기에는 사람들의 추천에 따른 실시간 업데이트와 사용자 추천의 진화 변화에 기반한 제안 업데이트가 포함된다.
다른 사례로는 스마트 하우스에서 자동화된 활동이 있다. 여기서 Agentic AI 덕분에 거주자들은 조명, 온도 및 보안 프로토콜을 변경할 수 있으며, 내장된 AI는 사용자의 행동을 기록할 수 있다. 프로젝트 개발 과정에서는 예를 들어, Agentic AI 프로젝트 관리 봇이 작업 순서, 작업량 분배 및 작업 일정 복잡성에 집중하여 필요에 따라 일정 조정을 동적으로 변경할 수 있다. 이는 사용자가 프로젝트의 다양한 변화를 효과적으로 대응할 수 있게 한다. 이러한 적응형 소프트웨어 응용 프로그램은 인간의 개입 요구를 줄이고 시스템의 사용성과 기능성을 향상시킨다.
D. 새로운 응용 분야
동적인 환자 요구가 지속적인 대응을 요구함에 따라 특정 분야에서 Agentic AI를 적용하기 위한 새로운 목표 사례가 있다. 여기에는 개인 맞춤형 의학이 포함되며, Agentic AI 시스템은 만성 환자를 관리하고, 환자 기록을 감독하며, 약물 복용 알림을 보내고, 다른 건강 지표에 따라 치료 권장 사항을 변경할 수 있다. 이러한 시스템은 개별적인 관리 프로토콜을 제공하고, 특히 최대한의 주의가 필요한 노인들을 위해 다른 진행 중인 건강 상태의 초기 지표를 모니터링할 수 있다.
문학 창작에서는 Agentic AI가 자동으로 콘텐츠를 생성하고, 더 넓은 청중을 대상으로 하며, 콘텐츠 생성에서 정확한 매개변수를 충족하는 새로운 역할을 맡을 것으로 기대된다. 예를 들어, 마케팅에서는 Agentic AI 시스템이 사용자 활동에 기반하여 맞춤형 이메일과 광고를 보내고, 처음에 광고를 위한 콘텐츠를 생성할 수 있다. 또한, 자기 규제 연구의 맥락에서, 과학자들은 Agentic AI를 사용하여 문헌 검색의 목표를 달성하고, 새로운 사고의 흐름을 개발하며, 연구 설계를 생성할 수 있다. 약물 개발 연구나 기후 변화 연구 분야에서 더 빠른 연구 기간이 목격될 수 있다. 이러한 새로운 방향으로의 확장을 통해 Agentic AI는 맞춤형, 동적 및 자가 서비스 응용 프로그램을 요구하는 고부가가치 시장에 더 많은 침투력을 보여준다.
표 7은 다양한 분야에서 Agentic AI 응용 프로그램의 개요를 제공하며, 자율적이고 목표 지향적인 시스템이 운영을 향상시키고 가치를 창출할 수 있는 다양한 작업과 맥락을 보여준다. 의료에서 개인 맞춤형 마케팅에 이르기까지, Agentic AI의 다재다능함과 적응력은 산업 전반에 걸쳐 혁신적인 솔루션의 가능성을 열어준다.

E. 적응성을 보여주는 시나리오
1) 재난 관리
재난 관리에 배치된 Agentic AI 시스템은 홍수 동안 실시간 환경 데이터를 자율적으로 분석한다. 이는 구조 팀과 의료 물품과 같은 자원을 가장 필요한 지역에 재배치하고, 변화하는 날씨 조건과 들어오는 데이터에 따라 전략을 동적으로 조정한다.
2) 고객 지원
전자 상거래 환경에서 Agentic AI 챗봇은 고객 상호작용의 실시간 감정 분석에 기반하여 어조와 문제 해결 전략을 조정하여 사용자 만족도를 향상시킨다.
3) 의료 모니터링
병원 기반의 Agentic AI 시스템은 환자의 생체 신호에서 패턴을 감지하고, 잠재적인 합병증을 예측하며, 자율적으로 의료 제공자에게 알림을 보내어 인간의 개입 없이 적시에 중재할 수 있게 한다. 이러한 시나리오는 실제 응용에서 Agentic AI의 역동적이고 목표 지향적인 능력을 강조한다.
VI. AGENTIC AI 구현의 비교 분석
A. 비교 지표
Agentic AI 배치를 포괄적으로 평가하고 삼각 측량하기 위해서는 출력, 유연성 및 활용도에 상응하는 지표를 식별하는 것이 필요하다. 다음 지표들이 이 분야에서 주로 사용된다:
- 적응성: 이 지표는 AI 시스템이 환경 변화에 신속하거나 갑작스럽게 반응하는 경향이나 능력을 고려한다. 높은 적응성 점수는 AI 시스템이 통계적 측정의 변화와 같은 새로운 조건으로 인해 성능 손실을 겪을 수 있지만, 큰 손실을 초래하지 않는다는 것을 의미한다.
- 목표 달성 효율성: 이 지표는 AI가 최소한의 자원(시간 및 인력)을 사용하여 목표를 달성하는 경향이나 능력을 반영한다. 이 지표는 AI 모델의 결정론적 제공이 응용의 실행 가능성에 강한 영향을 미치는 응용에서 중요하다.
- 학습 속도 및 수렴: AI가 특정 작업을 학습하고 적응하는 데 걸리는 시간을 측정한다. 빠른 학습 속도와 빠른 수렴은 지속적인 학습이 필요한 동적 환경에서 AI가 효과적으로 작동할 수 있게 한다.
- 견고성 및 회복력: 이 측정은 시스템의 매개변수가 변경되거나 방해가 발생할 때의 성능 수준을 결정한다. 견고성은 여러 악화된 상황에서도 작동할 수 있는 Agentic AI의 효과적인 설계를 가능하게 하는 속성이다.
- 확장성: 이는 작업의 범위나 복잡성이 변화해도 시스템의 특성이 변하지 않아야 함을 의미한다. 이는 금융이나 제조와 같은 대량의 데이터나 운영 프로세스를 다루는 산업에서 중요한 특성이다.
- 사용자 만족도 및 인간-AI 협업 효율성: 인간 상호작용에 의존하는 Agentic AI 시스템에 대한 사용자 만족도는 주요 성과 지표이다. 이 지표는 AI의 개입이 생산성, 사용성 및 지원 품질로 어떻게 번역되는지를 조사한다.

표 8은 이러한 지표를 요약하여 다양한 응용에서 Agentic AI 구현을 평가하는 기초를 제공한다.
B. 사례 연구
이 절에서 제시된 사례 연구는 여러 시나리오에서 Agentic AI 시스템의 실용적 사용과 성능을 보여준다. 이러한 예는 변화하는 환경에서 복잡한 목표를 달성하는 Agentic AI의 능력을 강조한다.
- 의료 모니터링 및 진단: Agentic AI 기반의 의료 모니터링 시스템은 환자의 생체 신호를 지속적으로 추적하여 환자의 상태가 악화되고 있음을 독립적으로 식별할 수 있다. 이 시스템은 병원에서 환자 건강 개입의 적시성을 향상시키기 위해 테스트되었다. 시스템의 다재다능함 덕분에 다양한 환자 상태와 문제에서 작동할 수 있으며, 높은 견고성과 신뢰성을 제공한다.
- 금융 시장 분석 및 알고리즘 거래: 금융 산업에서 Agentic AI 시스템은 거래 전략 및 실시간 분석에 사용되었다.시장 최적화는 최소한의 인간 상호작용으로 이루어진다. 전략을 최소화하기 위해 AI는 과거 및 현재 데이터를 기반으로 조정하여 시장 변동성이 큰 시기에 거래 결과를 개선한다. 이 사례 연구는 빠르게 변화하고 위험이 큰 환경에서 Agentic AI의 효율성과 유연성을 보여준다. 의사 결정 속도와 정확성의 작은 향상이 상당한 재정적 수익으로 이어진다.
• 전자상거래에서의 자율 고객 지원: 전자상거래 플랫폼에서 Agentic AI 기술로 가능해진 고객 서비스 전자 에이전트는 과거 행동과 알려진 선호도를 바탕으로 개별 사용자의 요구를 잘 알고 있어 도움 없이 주의를 기울인다 . 시간이 지남에 따라 AI 에이전트는 과거 상호작용과 시스템에 대한 입력을 바탕으로 질문에 대한 응답을 개선한다. 이는 인간과 AI의 좋은 관계의 고전적인 예시이다. 고객들은 일반적으로 개별화되고 상황에 맞춘 적응형 지원에 더 만족했으며, 이 사례는 고객 대면 이니셔티브에 Agentic AI를 통합하는 장점을 보여준다.
• 스마트 제조 및 예측 유지보수: 공장 현장에서 Agentic AI는 기계의 예상 고장 시간과 남은 유효 수명, 유지보수를 수행할 시기를 계산하여 운영 가용성을 극대화한다. 이 시스템은 기계 클러스터의 데이터를 활용하여 미래의 고장을 사전에 예측하고 자원 배분을 최적화하여 생산 과정을 추진한다. 예시 배포에서 Agentic AI 시스템의 견고성과 확장성은 대규모 데이터 중심 운영에서 효율적으로 기능할 수 있는 능력을 보여주었다. 이러한 사례 연구는 의료, 금융, 제조 등 다양한 산업에서 Agentic AI 기술의 적용 가능성을 강조한다. 이들은 모두 다양한 복잡성 문제에 대해 확장 가능한 실용적인 사용 측면을 보여준다.
C. 벤치마킹
벤치마킹은 Agentic AI 성능과 표준 모델을 평가하는 가장 중요한 절차 중 하나이다. 이 단계는 모델 연구자와 개발자가 모델을 평가할 수 있게 해주기 때문에 중요하다. 여러 표준화된 벤치마킹 데이터셋과 환경이 개발되어 Agentic AI를 수행하는 데 사용되고 있다:
• 의료 데이터셋 (예: MIMIC-III, PhysioNet): 의료 데이터셋은 환자 모니터링, 임상 진단 예측, 임상 의사결정 지원을 위한 AI 설계 시스템의 훈련 및 평가에 적용된다. Agentic AI 시스템이 의료 벤치마크에서 훌륭한 성과를 보인다는 주장은 민감하고 생명에 중요한 정보를 정확하게 처리할 수 있는 AI 시스템을 만들 수 있음을 보여준다.
• 금융 데이터 (예: Yahoo Finance, NASDAQ 역사적 데이터): 응답자의 판매 기록과 같은 기본 데이터셋은 예측 분석 및 알고리즘 거래가 가능한 Agentic AI에 매우 유용하다. 이러한 데이터셋은 예측 능력, 변동성이 큰 시장에서의 견고성, 거래 수익성에 대한 성과를 평가하는 데에도 사용될 수 있다. ( Social Media and Stock Market Prediction: A Big Data Approach - ScienceDirect )
• 자율 주행 시뮬레이터 (예: CARLA, OpenAI Gym): 이 환경은 자율 주행 과제와 차량 내 AI를 위한 주행 테스트를 허용한다. AI 시스템의 학습 속도와 적응 능력도 이러한 환경에서 테스트된다. 시뮬레이터는 특히 다양한 조건에서 안전과 의사결정을 수행해야 하는 테스트에 유용하다.
• 고객 서비스 데이터셋 (예: MultiWOZ, Amazon Customer Reviews): 효율적이고 개인화된 AI 보강 고객 상호작용은 사용자와 시스템 또는 지원 협력의 차원에서 평가되며, 이 데이터셋은 그러한 측정을 추정하는 데 도움을 준다. 이러한 벤치마크에서 잘 수행하는 능력은 사용자의 우려를 처리하고 복잡한 문의에 대응할 수 있는 에이전트의 능력을 직접적으로 나타낸다.
• 제조 및 IoT 데이터셋 (예: NASA Prognostics Data Repository): 이 데이터 소스는 산업 장비의 센서 데이터로 구성되어 있으며, 예측 유지보수를 위한 AI 애플리케이션을 훈련하는 데 사용된다. 이러한 데이터셋에 대한 성능 평가에서는 고장 예측, 자원 할당, 다양한 조건에 대한 운영의 효과적인 대응을 평가한다.

표 9는 이러한 벤치마크를 요약하며, 다양한 응용 분야와 각 데이터셋 또는 환경의 특정 초점을 강조한다. 이 포괄적인 벤치마킹 접근 방식은 Agentic AI 시스템이 주요 응용 분야에서의 성과를 기반으로 평가되고 개선되도록 하여, 실제 시나리오에서 효율성, 정확성 및 적응성에 대한 산업 표준을 충족하도록 한다.
D. 기존 구현의 비판적 평가
기존의 Agentic AI 구현은 그 변혁적 잠재력과 배포와 관련된 도전 과제를 강조한다.
성공 사례
- 의료 분야에서 Agentic AI 시스템은 환자를 성공적으로 모니터링하고, 조기 경고 신호를 식별하며, 실시간으로 개입을 제안하였다. 이러한 시스템은 특히 높은 수요 시나리오에서 의료 서비스 제공을 향상시킨다.
- 금융 분야에서 Agentic AI에 의해 구동되는 알고리즘 거래는 변동성이 큰 시장 조건에서 거래 전략을 동적으로 조정하여 우수한 성과를 보여주었다.
- 제조 분야에서 예측 유지보수 시스템은 장비 고장을 사전에 예측하고 유지보수를 일정에 맞춰 계획하여 가동 중단 시간을 줄였다.
제한 사항
- 의료 시스템은 종종 광범위한 데이터 전처리를 필요로 하며 데이터 이질성에 어려움을 겪는다.
- 금융 AI 모델은 역사적 경향에 과적합될 수 있어 새로운 사건에 대한 적응성을 제한한다.
- 제조 시스템은 기존 장비와의 통합 문제와 확장성 제약에 직면한다.
배운 교훈
- 효과적인 Agentic AI 구현은 견고한 데이터 파이프라인과 고품질의 훈련 데이터셋을 필요로 한다.
- 피드백 메커니즘과 인간의 감독을 통합하면 성능이 향상되고 윤리적 준수가 보장된다.
- 고전적 패러다임과 에이전트 패러다임을 결합한 하이브리드 모델은 복잡한 다중 이해관계자 환경에서 우수한 결과를 종종 낳는다.
이러한 제한 사항을 해결하면서 배운 교훈을 활용하는 것이 다양한 분야에서 Agentic AI를 발전시키는 데 중요하다.
VII. 기술적 도전과 제한
A. 목표 정렬과 복잡성
어떤 시스템의 설계에서 중요한 고려 사항은 AI의 자율적으로 설정된 목표가 사회적 도덕과 인간 사용자의 목표와 어떻게 일치할 것인가이다. 더 간단히 말하면, 이는 AI가 일반적으로 작동하는 방식과는 다르다. Agentic AI는 여러 복잡한 목표를 가지고 있으며, 이러한 목표는 시간이 지남에 따라 진화할 수 있다. 여기에는 설계 문제가 있는데, 사람들의 목표가 항상 의도한 결과로 이어지지 않기 때문에 부적절한 목표, 기술 또는 전략을 개발해야 할 수도 있다.
그러나 목표 불일치 문제는 프로젝트의 중심 목표가 다차원적이고 프로젝트 맥락에 의존할 때보다 더 쉽게 해결될 수 있다. 예를 들어, 의료 윤리의 경우, 환자의 최대 회복률을 목표로 하는 AI 에이전트는 단기적으로도 결과를 제공하는 빠른 전략에 집중할 수 있지만, 장기적으로는 최선이 아닐 수 있다. 더욱이 이러한 문제는 윤리적 목표와 가치 구조와 얽혀 있으며, 이는 문화 간 또는 산업 특수성으로 인해 목표 시스템 내에서 명확히 설명하고 통합하기 어렵다. 이 문제를 해결하는 것은 가치 정렬과 역강화 학습과 같은 정렬된 프레임워크를 연구하는 다른 연구자들이 있기 때문에 필수적이다. 그러나 이러한 설명은 여전히 기본적인 이해에 머물러 있으며 인간 목표의 복잡한 변화에 대처하기 위해 많은 작업이 필요하다.
B. 환경 및 상황 적응성
앞서 언급했듯이, Agentic AI는 동적이고 매우 복잡한 환경에서 사용되는 경향이 있다. 이 적응성 도전은 인간의 개입 없이 좁은 시간 내에 변할 수 있는 실제 조건에 적응하는 것과 관련이 있다. 실질적으로, 많은 실제 세계의 역학이 매우 예측 불가능하기 때문에 높은 적응성을 갖추는 것은 상당히 도전적이다. 예를 들어, 금융 투자에서의 시장 동향, 의료에서의 역학적 동향, 또는 자율 주행차의 여정 이벤트 등이 있다.
대부분의 Agentic AI 시스템에서는 기술적 또는 맥락적 장벽이 불완전한 정보가 있을 때도 행동을 요구하여 성능 신뢰성의 모호성을 증가시킨다. 예를 들어, 자율 주행의 경우, Agentic AI는 주변 교통 상황이나 눈이나 폭우와 같은 날씨 패턴에 익숙하지 않을 수 있어 효율성을 유지하기 위해 안전하게 적응해야 한다. 메타 학습과 강화 학습은 에이전트가 과거로부터 학습할 수 있도록 하여 적응성을 높이는 데 도움이 될 수 있지만, 적응성과 견고성은 달성하기 어려운 목표이다. 더욱이, 그러한 복잡한 환경에서 일반화된 프로세스를 기반으로 한 기계 학습 모델을 구현하는 것은 높은 컴퓨팅 시간이 필요하며, 이는 항상 실용적이지는 않다.
C. 자원 제약
Agentic AI는 탐색 가능한 공간에서의 훈련 및 배포 단계에 많은 계산 및 에너지 자원을 필요로 하는 복잡한 시스템이다. 하나는 강화 학습으로, 이는 시뮬레이션 및 데이터 처리에 크게 의존하여 비용과 시간을 증가시킨다. 실시간 의사 결정 상황에서 자원 요구를 위한 시간을 확보하는 것은 금융 산업과 자율 주행 차량과 같은 응용 분야에서 큰 도전이다.
또한, 하드웨어는 Agentic AI의 또 다른 자원이다. 이러한 시스템은 실제 환경에 배치될 때 보통 특수한 시설을 필요로 한다. 예를 들어, 자율 드론이나 로봇을 사용하려면 고성능 GPU, 저지연 센서, 중요한 에너지원이 필요하여 신속한 의사 결정을 가능하게 해야 한다. 또한, 중앙 집중식 제어 및 모니터링을 기반으로 하는 Agentic 시스템의 확산은 데이터 저장, 처리 및 네트워크 대역폭 자원에 대한 부담을 증가시킬 수 있다. 이러한 도전과 함께 Agentic AI 시스템을 대규모로 비용 효율적으로 구현하기 위해 필요한 하드웨어 최적화 방법과 에너지 효율적인 알고리즘이 요구된다.
D. 확장성
설계의 복잡성이 증가함에 따라 확장은 시스템의 성능을 향상시킨다. 스마트 시티, 헬스케어, 금융 서비스 등 Agent AI의 일부 응용 프로그램은 대규모로, 더 높은 AI 대 에이전트 비율, 다면적 작업 또는 대량의 데이터를 처리해야 한다. 그러나 이러한 시스템이 여러 동시 작업과 데이터 소스를 포함하기 때문에 일부 주요 성능 지표를 잃지 않고 더 높은 수준으로 확장할 수 있도록 보장하는 것은 쉽지 않다.
여러 에이전트 또는 구성 요소의 설계와 그 상호 작용은 확장성에 대한 주요 도전 과제를 제시한다. 예를 들어, 스마트 시티에서는 AI가 교통, 에너지 및 쓰레기 수거를 관리할 수 있다. 다양한 아키텍처는 필요한 하위 시스템이 함께 작동하고 복잡한 작업을 동시에 수행할 수 있도록 해야 한다. 게다가 대부분의 설계자들이 이해하듯이, Agent AI의 확장은 목표 의존성, 자원 사용, 다양한 시나리오에서의 행동 능력과 같은 문제를 확대한다. 오늘날, 분산 제어, 연합 학습, 계층 구조가 확장성을 개선하기 위해 사용되거나 연구되고 있다. 그러나 원활한 기술을 확장하는 문제는 더 큰 규모에서 작동하는 AI와 관련된 기술적 한계로 남아 있다.
표 10은 Agentic AI의 개발 및 배포에서 직면하는 주요 기술적 도전과 제한 사항을 요약한다. 이러한 도전을 해결하는 것은 이 분야를 발전시키고 Agentic AI 시스템이 실제 시나리오에서 효과적이고 책임감 있게 작동할 수 있도록 보장하는 데 필수적이다.

VIII. 윤리적, 사회적 및 거버넌스 함의
A. 책임과 책임성
이러한 시스템이 보여주는 의사 결정 독립성을 고려할 때, Agentic AI 시스템에서의 책임과 책임성을 이해하는 것은 복잡한 도전이다. 전통적인 AI 시스템에서는 도구가 사람의 관할 아래 있으며, 개발자, 운영자 또는 사용자가 도구를 사용하는 책임을 진다. 그러나 Agentic AI에서는 독립적으로 행동하는 AI의 특성 때문에 책임의 문제가 더 논쟁적이다. 자율 AI가 부정적인 결과를 초래하는 결정을 내리는 상황에서 책임의 문제는 종종 잘못 배치된다. 개발자인가, AI를 배포하는 서비스 제공자인가, 아니면 AI 시스템인가.
이 특정 문제는 금융 및 헬스케어와 같은 분야에서 명확하게 드러난다. 이러한 시스템은 높은 위험의 의사 결정을 다루며 높은 결과를 초래할 수 있다. 책임과 책임 귀속 프레임워크와 Agentic AI 시스템에 존재하는 행동의 복잡성 사이에는 더 큰 간격이 필요하다. 따라서 규제와 새로운 법적 구조가 도입되어야 하며, 특히 시스템 실행에 여러 이해관계자가 참여하는 환경에서 책임이나 책임성을 명확히 해야 한다.
B. 편향, 공정성 및 투명성
Agentic AI 시스템이 사용 가능한 훈련 데이터의 편향을 복제하고 악화시킬 수 있다는 것도 알려져 있다. 편향의 개념은 특히 채용, 치안 유지 및 대출 관행에서 Agentic AI의 사용과 관련하여 우려된다. 이러한 편향은 인정되어야 할 뿐만 아니라 적절한 데이터 관리, 신중한 알고리즘 배포 및 적극적인 편향 감소 프로그램을 통해 해결되어야 한다. 그러나 편향을 해결하고 완화하는 것이 중요하다.
자율 시스템에서의 구현은 전통적인 AI보다 훨씬 더 어려운 과제이다. 이는 이러한 시스템이 수행하도록 설계된 작업의 특성 때문이다.
Agentic AI 시스템에서 공정성과 신뢰를 향상시키는 또 다른 중요한 측면은 투명성이다. 이러한 시스템의 운영은 XAI 접근법을 통해 설명되어야 하며, 최종 사용자와 관련 이해관계자를 위한 투명한 의사 결정 과정을 만들기 위한 노력이 필요하다. 이러한 노출은 AI의 행동을 효과적으로 점검하고 편향이나 불공정을 해결하기 위한 프레임워크를 만드는 데 도움이 될 수 있다. 그러나 설명 가능성은 근본적으로 달성하기 매우 어려우며, Agentic AI 시스템의 경우 더 많은 설명 가능성이 요구된다. 이러한 시스템은 주로 심층 강화 학습 모델을 사용하기 때문이다. 이 문제 영역은 구조적 복잡성과 투명성 사이의 적절한 균형을 찾는 것이 항상 과제였다.
C. 개인정보 보호 및 보안 문제
에이전트는 다양한 환경에서 효과적으로 기능을 수행할 수 있으며, 이는 종종 의료 및 금융과 같은 민감한 영역에서 개인 정보를 활용한다. 이러한 개인 정보 의존은 데이터가 잘못 처리되거나 불법적으로 접근될 수 있어 사용자 개인정보 침해로 이어질 수 있는 개인정보 보호 문제를 초래한다. 또한, Agentic AI의 자율성은 데이터 사용을 추적하기 어려워 개인정보 남용 가능성을 높일 수 있다.
사이버 공격이 이러한 시스템을 위협할 수 있는 보안 문제도 있다. 이는 시스템의 의도된 목적을 훼손하고 시스템의 약점을 드러낼 수 있다. Agentic AI 시스템이 해킹되면, 특히 중요한 인프라나 민감한 작업을 관리하는 경우 많은 파괴를 초래할 수 있다. 이러한 시스템이 의존하는 정보와 기능을 보호하기 위해 강력하고 포괄적인 사이버 보안 접근이 필요하다. 차등 개인정보 보호(differential privacy) 및 안전한 다자간 계산(secure multi-party computation)과 같은 기술이 유망해 보일 수 있지만, 개인정보 보호 및 보안 위협은 여전히 존재하므로 필요한 기능적 개인정보 보호를 유지하기 위해 신중하게 구현해야 한다.
D. 규제 및 법적 관점
Agentic AI에 대한 규제 및 법적 관점은 여전히 진행 중이며, 규제 기관은 자율 시스템이 제기하는 독특한 도전을 정리하려고 노력하고 있다. 현재의 AI 규제는 주로 개인정보 보호, 투명성 및 책임 문제를 다루고 있지만, Agentic AI의 자율성이 제기하는 도전을 반드시 해결하지는 않을 수 있다. 예를 들어, EU의 일반 데이터 보호 규정(GDPR)은 데이터 및 사용자 동의에 대한 엄격한 의무를 부과하지만, 실시간으로 자율적인 결정을 내리는 AI 시스템을 관리할 때 이러한 요구 사항이 충분하지 않을 수 있다. 정책 입안자들은 특히 고위험 AI 시스템을 위한 다른 프레임워크를 조사하고 있다. 일부 접근법은 AI 시스템의 각 당사자의 책임을 결정하는 데 도움이 되는 "AI 책임 체인"을 요구하며, 다른 접근법은 일부 AI 응용 프로그램에 대한 설명 가능성을 의무화할 것을 권장한다. Agentic AI에 대한 법적 기준은 건강, 금융 및 보안과 같은 민감한 분야에서 운영되는 시스템에 대한 위험 평가, 정기 감사 및 인증 요구 사항을 포함하는 위험 관리 계획을 포함할 가능성이 있다. 그러나 Agentic AI가 발전함에 따라 혁신을 가능하게 하면서 안전성과 책임성을 향상시키는 법적 프레임워크를 개발하는 것이 중요할 것으로 예상된다.
표 11은 Agentic AI에 대한 주요 윤리적 및 거버넌스 고려 사항을 요약하며, 이러한 시스템이 점점 더 자율적으로 발전함에 따라 발생하는 복잡성을 강조한다.

IX. 안전하고 책임 있는 Agentic AI를 위한 현재 프레임워크
A. 안전 프로토콜
결정-making과 관련된 자율적 위험을 방지하기 위한 요구 사항으로 여러 안전 조치 및 프레임워크가 만들어졌다. 가장 기본적인 방법 중 하나는 목표 안전 프로토콜(goal safety protocols)로, AI에게 추구할 수 있는 목표와 해로운 행동을 제안하는 목표 지향적 절차이다. 이러한 프로토콜은 AI가 합법적이고 안전하며 윤리적인 목표를 달성하도록 보장함으로써 해를 방지한다. 또한 AI가 경계를 벗어나거나 예상치 못한 위험한 상황에 도달하는 것을 방지하기 위해, 실패 안전 메커니즘(fail-safe mechanisms)이 배치되어 AI 활동을 조정하거나 완전히 종료할 수 있다.
이러한 프레임워크 중 하나로 주로 사용되는 것은 위험 평가 및 관리 프로토콜(protocol)이다. 이는 AI의 행동으로 인한 위험을 검토하고, 그에 따라 통제 조치를 마련하는 데 이른다. 이는 특히 의료 및 자율 주행 시나리오에서 중요하다. AI가 인간의 삶에 영향을 미치는 행동을 하기 때문이다. 또한, 일부 Agentic AI 시스템은 윤리적 가드레일(ethical guardrails)을 사용하여 AI가 윤리적 문제를 일으키는 결정을 내리지 않도록 하고, 사회적 규범과 윤리에 따라 행동하도록 촉진한다. 설명된 안전 프로토콜은 여러 층의 시스템으로 작동하여 Agentic AI의 남용을 윤리적으로 보호하는 데 좋은 수준의 보호를 제공한다.
B. 모니터링 및 제어 메커니즘
Agentic AI 시스템의 자율적 행동은 그러한 행동을 관리하고 필요한 경우 인간의 개입을 허용하기 위해 모니터링 및 제어 메커니즘이 필요하다. 실시간 모니터링 시스템은 AI의 활동과 결정을 감독하고 필요시 인간이 개입할 수 있도록 한다. 예를 들어, 금융 거래 시스템의 경우 AI는 실시간 거래에서 비정상적인 거래 패턴을 식별하여 관련 당국에 경고하고 그러한 활동이 허용 가능한 위험 수준에서 이루어지도록 할 수 있다. Human-in-the-loop (HITL) 및 human-on-the-loop (HOTL)와 같은 프레임워크는 자율성의 정도와 인간 통제의 필요성 사이의 균형을 유지하기 위해 설계되었다. HITL 구성에서는 인간 운영자가 일부 행동을 승인하고 AI와 직접 상호작용하며 특정 결정을 내린다. 반면, HOTL 시스템에서는 인간 감독자가 AI를 모니터링하지만 모든 행동에 대해 결정을 내리지는 않으며 필요시 개입할 수 있다. 이러한 메커니즘은 AI가 관여하는 의료 및 기타 중요한 결정에서 인간 지능의 존재가 여전히 필요한 경우에 필수적이다.
Agentic AI 시스템에는 예기치 않은 상황으로 분류되거나 예상 행동 범위를 벗어나는 경우 AI가 수행한 행동을 중지하거나 변경할 수 있는 오버라이드 프로토콜(override protocols)도 존재한다. 최후의 방어 시스템은 AI의 자율적 행동이 해로워질 경우 인간이 AI를 제압할 수 있도록 또 다른 방어 수준을 제공한다. 앞서 언급한 것들과 결합하여 이러한 모니터링 및 제어 조치는 Agentic AI가 통제되고 감독된 설정을 초과하지 않도록 다양한 심층 방어를 제공하도록 설계되었으며, 모든 종류의 인간 개입 절차가 확고히 마련되어 있다.
C. 투명성 메커니즘
신뢰와 책임은 Agentic AI 배포의 기초이며, 투명성 부족으로 인해 둘 다 약화될 수 있다. 설명 가능한 AI (XAI) 기술은 이러한 다층적 의사 결정 AI 모델의 내부 작동을 보다 투명하게 제공하기 위해 제안되었다. 결과적으로 XAI는 금융 및 의료와 같은 특정 분야의 리더로서 의사 결정 과정에 대한 책임을 강화하며, 특정 행동이 취해진 전제에 대해 정보를 제공한다.
단순한 투명성 외에도, 감사 추적(audit trails)을 Agentic AI 시스템 내에 추가하여 AI가 수행한 모든 논리와 결정을 문서화할 수 있다. 이러한 로그는 과거 선택이 법을 준수했는지 확인하는 데 조직을 도울 수 있기 때문에 준수에 완벽하다. 자체 문서화 알고리즘(self-documenting algorithms)은 시스템이 작동 중일 때 결정에 대한 보고서와 설명을 자동으로 준비하여 자체 설명 가능한 AI를 촉진한다. 이러한 메커니즘은 투명성을 촉진할 뿐만 아니라 개발자와 이해관계자가 AI의 의사 결정 과정을 개선하고 이해할 수 있도록 피드백 메커니즘을 용이하게 한다.
D. 거버넌스 접근 사례 연구
여러 산업 및 학문적 노력은 AI의 안전하고 책임 있으며 윤리적인 사용을 보장하기 위한 거버넌스 프레임워크를 만들었다. 다음은 언급할 가치가 있는 몇 가지 예이다:
- Microsoft의 AI 원칙 및 책임 있는 AI 표준: 이는 공정성, 신뢰성, 프라이버시, 포용성 및 투명성을 포함하며, Microsoft의 책임 있는 AI 표준에 따라 AI 시스템을 형성하는 것을 규율한다. 또한 AI로 인해 발생하는 윤리적 및 사회적 문제를 공정하게 다루는 Aether 위원회를 포함한다. 이 프레임워크는 Microsoft의 다양한 제품에서 강력한 AI 위험 프로세스를 구축하는 데 사용되었다.

• 구글의 AI 원칙과 투명성을 위한 모델 카드(Model Cards): 구글은 AI를 개발하고 배포할 때 프라이버시, 보안, 책임성을 보장하기 위한 AI 원칙을 정의한다. 또한, 모델의 성능, 한계, 의도된 응용에 대한 정보를 포함하는 모델 카드를 사용하여 사용자가 AI 시스템의 강점과 약점을 이해할 수 있도록 한다.
• 오픈AI(OpenAI)의 헌장(Charter)과 안전 기준: 오픈AI는 일반 목적의 AI를 개발할 때 준수해야 할 윤리적 및 안전 기준을 포함하는 헌장을 채택하기로 했다. 오픈AI는 인간 중심의 접근 방식을 취하며 이러한 목표와 안전 연구, AI의 개방적 개발과의 정렬을 지향한다. 이 조직의 안전 연구는 예측할 수 없는 환경에서 상호 작용하고 운영할 수 있는 모델을 개발하는 데 중점을 두어 Agentic AI의 책임 있는 미래를 가능하게 한다.
• IEEE 자율 및 지능형 시스템 윤리에 관한 글로벌 이니셔티브: IEEE의 이니셔티브는 윤리적 AI에 대한 표준과 관련 지침을 수립하고 투명성, 책임성, 데이터 무결성 등의 영역을 다루었다. 이는 개발자가 개발하는 영국 AI 시스템의 표준을 설정하는 데 도움을 주어 이러한 시스템이 작동할 뿐만 아니라 윤리적이고 사회적이어야 하며 자율 AI 기술에서 신뢰와 안전을 보장하도록 한다.
이러한 사례 연구는 혁신과 안전, 책임성, 투명성을 균형 있게 조화시키는 다양한 거버넌스 접근 방식을 보여준다. 표 12는 이러한 프레임워크를 요약하고 주요 원칙과 중점 영역을 비교한다.
X. 개방형 연구 과제와 미래 방향
Agentic AI 시스템의 개발과 배포는 안전하고 효과적이며 윤리적으로 정렬된 AI를 보장하기 위해 주의가 필요한 여러 개방형 연구 과제를 제시한다. 이 절에서는 이러한 과제를 탐구하고 Agentic AI를 발전시키기 위한 잠재적 미래 방향을 제시한다.
A. 향상된 적응력과 회복력
동적이고 불확실한 환경에서 Agentic AI 시스템은 환경에서 작동하면서 적응력과 회복력을 보여야 한다. 대부분의 기존 모델은 환경 전반에 걸쳐 일반화되지 않거나 재훈련 없이 크게 변화하지 않는다. 따라서 미래의 연구는 Agentic AI 시스템을 위해 메타 학습과 전이 학습 문제를 해결하여 이전 경험을 바탕으로 새로운 상황에 신속하게 적응할 수 있도록 하는 것을 포함할 수 있다. 또한, 에이전트가 변화에 대응하여 학습하고 수정하지만 주요 기능에는 영향을 미치지 않는 실시간 학습을 가능하게 하는 플랫폼에 대한 연구도 흥미로울 것이다. 이는 회복력과 적응력을 크게 향상시킬 것이다.
B. 인간 가치와의 목표 정렬 개선
Agentic AI 시스템에 윤리적이고 가치 기반의 인간 접근 방식을 통합하는 것은 미래에 발전시켜야 할 개방형 연구 분야 중 하나이다. 이러한 시스템의 자율적 특성으로 인해 AI가 올바른 일을 하도록 유도되지만, 행동이 인간의 이익에 반하는 목표 불일치 문제가 발생할 가능성이 있다. 이 연구는 AI가 인간의 사회적 맥락에 대한 경험과 노출을 통해 인간의 선호와 가치를 학습하는 역강화 학습(IRL) 및 협력적 역강화 학습(CIRL)과 같은 가치 정렬 전략을 탐구할 수 있다. 또한, Agentic AI와 인간 목표 간의 정렬 수준을 변화하는 사회적 행동이나 대상 청중의 신호에 따라 실시간으로 조정할 수 있는 프레임워크가 만들어져야 한다.
C. 생활 소프트웨어 및 사이버 물리 시스템으로의 통합
Agentic AI가 널리 퍼지면 이 기술의 응용 및 개발을 위한 견고한 윤리적 및 글로벌 지침을 개발하는 것이 필수적이다. 시스템의 자율적 의사 결정은 편향, 프라이버시, 책임성, 투명성과 같은 윤리적 문제를 복잡하게 만든다. 미래 연구의 영역은 Agentic AI를 위한 보편적 윤리 프레임워크를 구축하는 방법에 초점을 맞출 수 있으며, 여기에는 다차원 윤리 감사, 감독 및 인증 메커니즘이 포함될 수 있다. 이는 정책 입안자, 윤리학자 및 AI 실무자들이 감독 메커니즘을 내장하여 다른 사회적 이익을 저해하지 않고 발전을 촉진하는 이니셔티브를 포함한다.
D. 윤리적 프레임워크와 글로벌 표준
AI 에이전시의 정의는 아직 형성 단계에 있으며, 고급 의사 결정, 계획 및 추론이 어떻게 이루어지는지에 대한 연구가 필요하다.
에이전틱 AI(Agentic AI)에 포함될 내용은 아직 결정되지 않았다. 다중 에이전트 시스템의 이론적 발전, 예를 들어 협력, 분산 의사 결정, 구조화된 '목표' 관리 등은 AI 시스템의 자율성을 높이면서도 통제를 잃지 않도록 도울 수 있다. 또한, 호기심, 내재적 동기, 도덕적 추론과 같은 에이전트의 인지 기능에 대한 더 나은 이해는 더 견고하고 책임 있는 에이전틱 AI 시스템 개발에 기여할 수 있다. AI 에이전시를 위한 스크립트를 작성하는 것은 이러한 시스템이 다양한 복잡한 환경에서 결정론적이고 신뢰할 수 있는 방식으로 작동할 수 있도록 보장하는 데 필수적이다.
AI 에이전시의 이론적 발전
AI에서 에이전시의 개념은 여전히 진화 중이며, 에이전틱 AI가 어떻게 고급 의사 결정, 계획 및 추론 능력을 개발할 수 있는지에 대한 많은 탐구가 필요하다. 다중 에이전트 협력, 분산 의사 결정, 장기 목표 관리와 같은 주제에 대한 이론적 연구는 AI의 자율성을 높이면서도 통제를 유지하는 데 새로운 통찰력을 제공할 수 있다. 또한, 인공 에이전트의 호기심, 내재적 동기, 도덕적 추론과 같은 인지 기능에 대한 이해를 발전시키는 것은 더 견고하고 윤리적으로 정렬된 에이전틱 AI 시스템을 설계하는 데 도움이 될 수 있다. AI 에이전시의 공식 모델을 개발하는 것은 이러한 시스템이 다양한 복잡한 환경에서 책임감 있고 예측 가능하게 행동할 수 있도록 보장하는 데 필수적이다.
에이전틱 AI의 주요 연구 과제와 미래 방향에 대한 요약은 표 13에 제공된다. 각 영역은 책임 있고 지속 가능한 방식으로 분야를 발전시키는 데 중요한 측면을 강조한다.
확장성 및 효율성
대규모 및 복잡한 환경에서 에이전틱 AI 시스템의 배치는 새로운 제약을 부과하며, 확장성과 효율성에 대한 방대한 요구를 초래한다. 이러한 시스템이 대규모로 자원과 정보를 관리하고, 수많은 에이전트와 상호 작용하며, 짧은 시간 내에 결정을 내려야 하는 시나리오가 있다. 확장성과 효율성을 달성하기 위해 알고리즘, 아키텍처 및 하드웨어의 새로운 발전이 필요하다. 이 연구 분야는 중심 없는 계층적 프레임워크와 분산 처리 또는 에너지 효율적인 하드웨어의 사용으로 특징지어진다.
분산 아키텍처의 출현으로 인한 잘 알려진 제한 사항 중 하나는 대규모 시스템에의 통합이다. 완전히 분산된 방식으로 수많은 노드가 제어 프로세스를 처리할 수 있기 때문에 단일 중앙 제어기가 필요하지 않다. 따라서 이 노드의 책임과 부하는 시스템의 확장성에 영향을 미치지 않는다. 이러한 스타일의 아키텍처에서 특정 프로세스의 개선은 네트워크 상호 작용에 관한 에이전트의 행동을 규제하는 특정 구조적, 행동적 규칙을 포함할 수 있다. 분산 제어의 효율적인 요소로 장식된 구조가 많을수록, 최적화된 방향성 작업과 네트워크가 전체 시스템으로서 더 빨라질 것이다. 최근 몇 년 동안 이러한 작업은 군집 지능과 구조 및 프로세스의 분산 제어에 기반한 시스템으로 가능해졌다.
또 다른 관심 분야는 의사 결정 과정을 여러 계층으로 나누는 계층적 모델이다. 예를 들어, 스마트 시티 맥락에서 계층적 에이전틱 AI는 도시 전역의 차량 이동을 감독할 수 있으며, 동시에 지역 에이전트는 특정 교차로의 교통을 관리한다. 이 구성은 각 에이전트가 수행해야 하는 계산을 줄이고 시스템의 확장성을 향상시킨다. 계층적 모델은 시스템의 상태가 변함에 따라 무관한 작업 스케줄링을 허용하기 때문에 여러 상호 의존적인 프로세스의 조정된 제어에 많은 응용이 발견되었다.
프로세서 간의 작업 균형 로딩은 확장성을 개선하는 또 다른 요소이다. 이는 여러 장치나 서버에 계산을 분산할 수 있게 한다. 분산 처리 프레임워크 내에서 대규모 에이전틱 AI 시스템은 클라우드 또는 엣지 컴퓨팅 자원을 최대한 활용하여 여러 프로세스에서 계산을 수행하고 응답 시간을 줄일 수 있다. 이러한 상황은 원격 응용 프로그램이나 자율 주행 차량 또는 스마트 그리드 시스템과 같은 실시간 데이터 처리 및 의사 결정이 중요한 시간에 민감한 상황에서 유용하다. 에이전틱 AI 시스템의 기동성을 넓은 운영 영역에서 향상시키는 분산 AI 프레임워크의 배치, 예를 들어 연합 학습 및 엣지 AI에 대한 지속적인 발전이 있다.
AI 시스템 통합 외에도 에이전틱 AI 시스템의 개선은 에너지 효율적인 알고리즘과 하드웨어 최적화를 포함한다. 이는 응용 프로그램이 끝없이 실행되고 실시간 응답을 제공해야 할 때 중요하다. 여러 에이전틱 AI 모델은 심층 강화 학습과 같은 운영적으로 비용이 많이 드는 알고리즘을 사용하여 구축되며, 막대한 전력 자원이 필요하다. 에너지 효율적인 기계 학습 접근 방식, 예를 들어 희소 신경망 및 양자화된 모델에서 추가 진전이 이루어지고 있으며, 이는 최종 제품의 품질을 유지하면서 낮은 수준에서 계산 요구 사항을 해결한다. 또한, 뉴로모픽 프로세서와 AI 가속기는 최소한의 전력 요구 사항으로 AI 작업의 성능을 가능하게 하기 위한 새로운 하드웨어 기술 중 일부이다. 이러한 하드웨어 개선은 제한된 전력 자원을 가진 엣지 장치 및 IoT 응용 프로그램으로 에이전틱 AI 시스템을 확장하는 데 중요하다.
진전이 이루어졌지만, 이는 확장성과 효율성 문제를 부분적으로만 해결하며, 실제 환경에서 여전히 활발한 연구 문제로 남아 있다.

점점 더 복잡해지고 있다. 이 분야의 미래 방향에는 작업 중요도에 따라 계산 자원을 동적으로 할당하는 적응형 자원 할당 기술과 요구 사항에 따라 복잡성을 동적으로 조정하는 자기 최적화 알고리즘의 개발이 포함된다. 또한 협력 지능 개념 덕분에 에이전트는 복잡한 통합 과정을 거치지 않고도 문제를 해결할 수 있으며, 이를 통해 시스템 확장성을 향상시킬 수 있다.
G. 향상된 적응력과 회복력
인간 노동자나 군인이 사용하는 Agentic AI 시스템은 까다롭고 예측할 수 없는 조건에서도 지속성을 견딜 수 있도록 설계되었다. 따라서 지속적인 운영 성공을 달성하려면 이러한 시스템이 자율적으로 행동을 수정하고 지속적으로 학습 회복력을 높여야 한다. 어떻게 하면 이러한 높은 수준의 학습 회복력을 달성할 수 있을까? 한 가지 가능한 답은 다양한 환경과 개념을 일반화하고 높은 불확실성을 처리하며 예기치 않은 중단에 대처할 수 있는 Agentic AI 기술의 사용에 있다.
이러한 회복력을 달성하는 흥미로운 방법 중 하나는 메타 학습, 즉 어린이들이 "배우는 법을 배우기"라고 부르는 것이다. 이러한 메타 학습 알고리즘은 AI가 다양한 과제나 환경에 적용될 수 있는 정보를 학습할 수 있게 하여 거의 재훈련 없이 유연하게 대처할 수 있게 한다. 예를 들어, 로봇 작업에서 한 환경(예를 들어, 집)에서 자란 메타 학습 에이전트는 다른 환경(외부)으로 이동하여 외부 환경 내에서 이동하는 지식을 가정할 수 있다. 이는 AI가 이제 인간처럼 학습하고 환경에서의 과거 경험을 사용하여 새로운 상황에 접근할 수 있기 때문이다.
적응력을 향상시키는 또 다른 중요한 접근법은 전이 학습이다. 이는 특정 목적을 위해 훈련된 정적 모델과 달리, 한 작업을 위해 훈련된 학습 모델이 유사하거나 관련된, 그러나 별개의 작업을 수행할 수 있음을 입증했다. 이 방법은 다양한 운영 영역에서 활동하는 Agentic AI에 특히 편리하여 시스템이 새로운 교훈을 습득하는 대신 이전 교훈을 활용할 수 있게 한다. 전이 학습은 AI가 다양한 환자 프로필에 적응하거나 자율 주행과 같은 다양한 환경에서 운전할 수 있게 해주기 때문에 이러한 시나리오에서 효과적인 것으로 알려져 있다.
Agentic AI 시스템의 경우 회복력은 손상된 센서, 간헐적인 네트워크 또는 예상치 못한 외부 요인으로 인해 발생하는 혼란에도 불구하고 일관된 결과를 제공할 수 있게 해주기 때문에 중요하다. 회복력을 높이기 위해 일관된 불확실성이나 알려지지 않은 노이즈가 있는 상황에서도 에이전트가 신뢰할 수 있는 기능을 수행할 수 있게 하는 강력한 강화 학습 기술에 대한 연구가 진행 중이다. 강력한 강화 학습 방법은 이중 역학에 의존하여 학습자가 성능 극대화와 확률적 사건의 영향 최소화를 추구할 수 있게 한다. 이 이중 목표는 정상 조건이 변할 때에도 에이전트가 효과적으로 기능을 구현할 수 있도록 보장한다.
자기 회복 메커니즘은 일상적인 학습 전략을 보완하는 것으로 탐구되고 있다. 자기 회복 메커니즘은 Agentic AI 시스템이 도움 없이 중복을 자동으로 플래그하고 수정할 수 있게 한다. 예를 들어, 자율 로봇 공학에서의 자기 회복 전략은 로봇이 대체 접근 방식이나 사이트 구성 전략을 사용하는 장애물 회피 전략을 포함할 수 있다. 시스템 자기 회복 메커니즘은 인간의 개입이 항상 가능한 것은 아닌 재난 관리 및 우주 탐사와 같은 임무에 중요한 영역에서 다양한 중단 후 원활한 시스템 복원을 가능하게 한다.
Agentic AI의 수정 및 견고성에 유용한 연구의 두드러진 영역에는 실시간 학습이 포함된다. AI 자기 회복 메커니즘은 실시간 학습을 포함한다. 이 메커니즘은 AI 시스템이 운영 활동을 중단하지 않고 새로운 정보를 관련 모델에 수신하고 통합할 수 있게 한다. 이는 시장 변화나 위협에 대한 신속한 AI 변경이 필요한 금융 또는 사이버 전쟁 영역 모델에서 특히 훌륭하다. 그러나 이러한 기능과 함께 데이터의 실시간 처리, 계산 수행 능력, 모델 유지 관리 및 안정성과 관련된 새로운 과제도 발생하며, 이는 향후 연구에서 해결해야 한다.
미래를 바라보면, 적응성과 생존성을 향상시키는 진보는 아마도 환경을 평가하고 그에 따라 행동하는 컨텍스트 인식 학습 알고리즘(context-aware learning algorithms)의 창조를 포함할 것이다. 즉, 어떤 형태의 컨텍스트 AI는 불확실성이나 자원 가용성에 따라 단일 의사결정 스타일을 전환할 수 있을 것이다. 또한, 다양한 상황을 더 잘 이해하기 위해 여러 출처와 유형의 정보를 융합하는 다중 모달 학습(multi-modal learning)의 연구는 운영 환경에서 Agentic AI 시스템의 다재다능성을 향상시키는 데 도움이 될 수 있다. 시각적, 청각적 및 기타 종류의 정보와 함께, 다중 모달 학습은 복잡한 상황에서 작동하려는 자율 차량에 특히 효과적일 수 있다.
H. 윤리적 프레임워크와 글로벌 표준
중요한 분야에서 운영되는 자율 Agentic AI 시스템의 증가하는 능력은 적절한 윤리적 고려사항과 글로벌 표준의 필요성을 강화하였다. 이러한 고려사항과 표준은 Agentic AI가 이해관계자 및 환경과 상호작용하는 방식을 규제하여 부정적인 영향, 편향, 안전 및 프라이버시 위협을 최소화하는 데 중요하다. 또한, 적절하고 잘 고안된 윤리적 고려사항과 글로벌 표준은 AI의 설계 및 사용에서 강조되어야 하는 투명성, 공정성, 책임성 및 사용자 프라이버시의 범위와 영역을 정의하려고 한다.
이러한 프레임워크를 수립하는 데 있어 주요 장애물 중 하나는 다양한 사회에서의 윤리적 및 법적 다양성의 존재이다. 데이터 보호, 의사결정의 투명성, 자율적 결정에 대한 의존과 같은 윤리적 문제는 법적 질서, 관습, 전통 또는 정치에 따라 사회마다 다를 수 있다. 이러한 차이점을 해결하면서 지역 간 시너지를 촉진하기 위해 AI 거버넌스를 위한 글로벌 윤리 표준 세트가 필수적이다. 보편적인 윤리 원칙을 수립함으로써 공정성, 비해악성 및 선행에 대한 공통 접근 방식을 개발하여 지역 차이를 초월할 수 있는 기반을 제공할 수 있다.
투명성과 설명 가능성은 윤리적 알고리즘의 구성 요소로, 제3자가 인공지능의 의사결정 과정을 이해할 수 있게 한다. Agentic AI에서는 특히 의료 및 금융과 같은 중요한 분야에서 사용자의 신뢰를 위해 이러한 속성이 필요하다. 여기에는 이해 과정을 설명할 수 있는 XAI 기법이 포함된다. 따라서 이러한 기본 권리의 침해를 고려할 때, 이러한 프레임워크는 AI 생성 결정에 대한 이해관계자의 책임과 권한 메커니즘을 통합할 필요성을 강조해야 한다.
윤리적 프레임워크의 개발과 관련하여 더 중요한 문제는 책임성과 책임의 문제이다. 사회에서 에이전트의 자율성이 증가함에 따라 AI 강화 행위의 결과에 대해 누가 책임을 져야 하는지를 결정하는 데 상당한 어려움이 있었다. 농부, 관리자 및 기계를 포함한 다양한 이해관계자에 대한 책임을 추적할 수 있는 프로세스를 위한 조항이 마련되어야 한다. 일부 접근 방식은 개발 및 배포 과정에서 각 이해관계자의 역할과 책임을 분리하여 한 개인에 대한 과도한 의존을 방지하는 AI 책임 체인을 제안한다.
프라이버시 및 보안 표준은 일반적으로 민감한 데이터를 처리해야 하는 Agentic AI를 다룰 때 특히 중요하다. 데이터가 관리, 보안 또는 익명화되는 방법을 규정하는 지침이 있어야 하며, 이는 차등 프라이버시(differential privacy) 및 데이터베이스에 대한 안전한 접근과 같은 처리에 대한 기본 제한을 포함하여 데이터 유출 또는 남용 가능성을 줄일 수 있다. 또한, 스마트 시티 및 자율 차량과 같이 이러한 AI 시스템이 잠재적인 사이버 위협에 노출되고 대중에게 위험이 될 수 있는 경우, Agentic AI의 보안을 보호하기 위한 적절한 조치가 취해져야 한다.
이러한 원칙을 구체화하기 위해 여러 규제 당국 및 산업 협회는 인공지능의 책임 있는 사용을 목표로 하는 윤리적 지침 및 프레임워크를 제안하였다. 특히, 프라이버시 및 기타 사용자 권리에 대한 법적 문제의 핵심 자료는 유럽 연합이 개발한 신뢰할 수 있는 AI를 위한 윤리 지침과 일반 데이터 보호 규정에 포함되어 있다. 유사하게, IEEE 및 Partnership on AI 조직은 책임, 공정성 및 개방성 문제를 다루는 행동 인공지능 윤리를 공식화하였다. 이러한 지침은 보편적인 적용을 받지 않지만, 효과적인 국제 정부 권한은 다양한 국가의 AI 정책 및 표준 간의 상호작용을 조정하기 위해 권장되었다.
이 문제와 관련하여 추가 개발은 AI 표준의 수립 및 윤리적 원칙에 대한 글로벌 준수를 촉진할 수 있는 유럽과 같은 국제적으로 운영되는 AI 조정 기관 또는 컨소시엄의 설립이다. 이 조직은 AI 규제를 표준화하여 윤리적 규범 및 안전 요구 사항이 국가 및 산업 전반에 걸쳐 항상 제공되도록 하는 목표를 설정할 것이다. 또한, 기술 발전에 대응하는 적응형 규제 체제에 대한 연구가 필요하다.

표 14는 Agentic AI를 위한 윤리적 프레임워크 및 글로벌 표준의 주요 구성 요소를 요약하여 책임 있고 안전한 AI 거버넌스를 위한 필수 영역을 설명한다.
I. AI 에이전시의 이론적 발전
지능적 행동의 잠재력을 가진 AI 시스템은 에이전시, 자기 조직화 및 의사결정 과정의 이해에 있어 수량 및 복잡성에 대한 이론적 발전이 여전히 필요하다. 현재로서는 구조화된 작업 및 환경에서 기대되는 성능을 보여주지만, 이러한 능력을 고차원적이고 다중 컨텍스트 환경으로 전환하려면 합리적인 접근이 필요하다.
기본 프레임워크. 더 큰 관점에서, 다중 에이전트 조정, 메타 목표 달성, 적극적 지속성, 윤리적 고려를 통한 계획자 제어와 같은 문제의 이론적 확장은 AI 모델이 다양한 환경에서 적절하게 행동하도록 돕는다. 다중 에이전트 조정은 이러한 이론의 한 예로, AI 에이전트가 여러 자율적 개체가 있는 환경에서 참여하고, 소통하며, 협력할 수 있도록 하는 것과 관련이 있다. 특히, 협력 로봇공학, 분산 시스템, 스마트 시티 아키텍처에서 다중 에이전트 조정은 실용적인 응용에 필수적이다. 이 분야는 에이전트가 개별 목표를 추구하면서 상호 목표를 달성하거나 협력하기 위해 게임 이론, 강화 학습, 통신 이론의 자료를 활용하는 방법을 연구한다. 이 분야의 발전은 Agentic AI가 에이전트가 협력하고 경쟁해야 하는 상호 의존적인 복잡한 작업을 수행할 수 있게 할 것이다.
장기 목표 관리가 결정적이며 고급 에이전트 능력으로 특징지어진다. 현재 AI 시스템에는 타임라인에 대한 깊이 있는 제한이 있다. 현재 AI는 짧은 타임라인을 최적화하는 경향이 있어 전략화, 트렌드 예측, 하위 목표 구분 능력을 상실한다. 이론적 연구는 조건이 변화하고 제약이 발생할 때 AI가 장기 목표를 설정하고 추구할 수 있도록 하는 실질적인 도전을 다룬다. 계층적 강화 학습과 시간적 추론은 AI 시스템이 고수준 목표를 하위 작업으로 분해하여 사전 결정된 목표를 통해 전체 최종 상태로 나아가게 하는 두 가지 유망한 조치이다.
보상을 기다리는 에이전트의 능력과 스스로 추구하는 작업자는 외부 인센티브나 지시 없이도 전진할 수 있는 충분한 기반을 제공하는 두 가지 자기 보상 절차를 정의한다. 자기 주도 전략의 신흥 연구 분야는 환경에 대한 호기심만으로 탐색, 학습, 적응할 수 있는 에이전트를 개발하는 데 의존한다. 이는 정보 공간이 불확실하거나 목표가 정의되지 않았고 목표의 영역 내에서 다른 변수가 변경될 가능성이 있는 경우에 중요하다. 자기 보상 이론의 추가 발전은 구조 부족으로 인한 복잡한 문제를 처리할 때 유연한 전략에 의해 목표 지향적이고 지시될 수 있는 AI 에이전트의 능력을 향상시킬 것이다.
도덕적 추론과 윤리적 의사 결정은 고급 AI 에이전시 분야에서 수용되고 있으며, 특히 AI가 민감하고 고위험 작업에 점점 더 많이 사용되고 있다. 도덕적 추론에 대한 연구는 자율 시스템에서 윤리적 숙고의 기초를 제공하여 Agentic AI가 그 효과와 가치를 고려하여 의도적으로 행동을 선택할 수 있도록 하는 것을 목표로 한다. 이 맥락에서 윤리, 철학, 심리학을 AI에 통합하는 것은 윤리적 AI 시스템을 만들어야 하는 경우의 포괄적인 목표이다. AI에서 도덕적 추론을 성문화하는 것은 건강, 법과 질서, 자율 자동차에서 필요할 것이며, 이는 사회에 영향을 미칠 수 있다.
언급할 필요가 있는 이론적 연구의 몇 가지 영역은 AI에서 자기 인식과 메타 인지로, 이는 자신의 행동, 능력 또는 한계를 자기 참조 지식으로 이해하는 시스템을 구축하는 것을 포함한다. 자기 인식이 있는 모든 AI는 자신이 작업을 최적으로 수행했는지, 개선할 수 있는 점은 무엇인지, 실패나 성능 저하가 있을 때 어떤 조치를 취해야 하는지를 스스로 평가할 수 있다. 자기 에이전시 능력은 또한 AI가 미래에 의사 결정을 향상시키기 위해 전략과 학습 과정을 평가할 수 있도록 할 것이다. 자기 인식과 메타 인지 분야의 진보는 여러 환경에서 성능과 강건성을 향상시키고 개선하는 더 정교하고 유연한 Agentic AI 시스템의 출현을 가능하게 할 수 있다.
이와 관련하여, 포함된 작업의 미래 가능성은 논의된 차원을 포함하고 에이전트 행동의 설계 및 평가에 사용할 수 있는 이론적 프레임워크를 형성하는 AI 에이전시의 공식 모델을 생성할 가능성을 포함했다. 모델은 또한 복잡하고 비감독 작업을 수행하는 AI 시스템의 효율성을 확인하는 데 도움이 되는 에이전시의 메트릭과 벤치마크를 설정하는 데 큰 목적을 제공할 수 있다. 또한, 적응적 도덕적 프레임워크와 상황적 의사 결정에 대한 연구는 Agentic AI가 상황적 윤리를 수용하고 다양한 맥락에서 의사 결정 방식을 변경할 수 있게 할 수 있다.
J. 미래 연구를 위한 로드맵
Agentic AI의 미래는 현재의 한계를 해결하고 그 적용 가능성을 확장하는 데 달려 있다. 연구의 주요 분야는 다음과 같다:
• 인간 가치와의 목표 정렬: Agentic AI의 목표가 사회적 가치와 일치하도록 역강화학습(IRL) 및 협력적 IRL 프레임워크를 개발하는 것.
• 확장성: 대규모 분산 시스템을 효과적으로 처리할 수 있도록 Agentic AI를 위한 분산 아키텍처와 연합 학습을 탐구하는 것.
• 적응성 및 회복력: 재학습 없이 새로운 상황에 적응할 수 있도록 메타 학습 및 전이 학습 기법을 발전시키는 것.
• 에너지 효율성: 자원이 제한된 환경에서 Agentic AI를 배포하는 데 드는 계산 비용을 줄이기 위해 에너지 효율적인 하드웨어와 알고리즘을 혁신하는 것.
• 윤리 및 거버넌스 프레임워크: 책임 있는 AI 배포를 보장하기 위해 보편적인 윤리 기준, 투명성 메커니즘 및 규제 지침을 수립하는 것.
• 실시간 학습 시스템: 진행 중인 작업을 방해하지 않고 실시간으로 학습하고 적응할 수 있는 시스템을 설계하는 것.
이러한 분야를 해결함으로써 미래 연구는 Agentic AI가 산업 전반에서 잠재력을 최대한 발휘할 수 있도록 하고 위험을 완화할 수 있다.
XI. 결론
A. 주요 발견 요약
이 조사는 Agentic AI의 기초적 특성, 방법론, 응용, 도전 과제 및 미래 방향을 탐구하였다. 주요 발견은 Agentic AI가 자율성, 목표 지향적 행동 및 다양한 환경에서의 적응성을 특징으로 하는 인공지능의 중요한 발전을 나타낸다는 점을 강조한다. 의료, 금융, 제조업과 같은 산업에서 Agentic AI의 맥락 인식 자율적 의사결정 능력이 변혁적인 이점을 제공하는 핵심 응용 분야를 확인하였다. 그러나 이러한 시스템을 실제 시나리오에 배포하는 것은 확장성, 자원 제약 및 윤리적 문제와 같은 도전 과제를 도입하며, 안전하고 효과적인 AI 배포를 보장하기 위해 강력한 솔루션이 필요하다. 비교 분석을 통해 Agentic AI의 개발 및 평가에 기여하는 다양한 구현 프레임워크, 도구 및 방법론을 조사하였다. 또한 목표 정렬, 다중 에이전트 조정 및 규제 적응을 포함한 개방형 연구 과제를 확인하였으며, 이는 Agentic AI의 잠재력을 완전히 실현하기 위해 해결되어야 한다.
B. Agentic AI에 대한 최종 통찰
Agentic AI는 수많은 분야에서 자동화, 의사결정 및 인간-AI 협업의 발전을 약속하며 변혁적인 잠재력을 지니고 있다. 이러한 시스템이 발전함에 따라 복잡한 작업을 자율적으로 처리할 준비가 되어 있으며, 구조화된 환경과 비구조화된 환경 모두에서 AI 응용의 범위를 크게 확장할 것이다. 적응 학습, 강력한 강화 메커니즘 및 실시간 대응성을 결합함으로써 Agentic AI 시스템은 생산성과 효율성을 향상시키는 동적 솔루션을 제공할 수 있다. 그러나 자율성이 증가함에 따라 윤리적 고려 사항을 해결하고 책임성, 투명성 및 공정성을 보장할 책임이 따른다. Agentic AI가 계속 발전함에 따라 이러한 시스템이 윤리적 정렬, 회복력 및 규제 준수에 명확히 초점을 맞추어 개발되는 것이 중요하며, 잠재적 오용이나 의도치 않은 결과를 방지해야 한다.
'AI' 카테고리의 다른 글
| Agentic AI: 자율성과 적응성을 갖춘 차세대 인공지능 (0) | 2025.03.08 |
|---|---|
| Algorithmic Trading and Financial Forecasting Using Advanced AI Methodologies (0) | 2025.03.07 |
| AI 에이전트의 ‘GPT 모멘트’, 사용자의 ‘만능 손’ Manus 탄생! (3) | 2025.03.06 |
| 중국의 Manus AI 발표의 의미와 영향 분석 (2) | 2025.03.06 |
| 중국, 새로운 AI 에이전트 'Manus' 공개… OpenAI 모델보다 우수하다고 주장 (1) | 2025.03.06 |